于方民向威海中院递交国家赔偿申请书已4个多月,该院尚未就是否赔偿作出决定。在此前的2002年到2019年,他用17年时间洗清了冤屈。2002年6月21日,威海发生一起驾车轧人事故,造成一被害人重伤。当晚途经事发路段的于方民,被认定为嫌犯。于方民时任威海市国土局经开区分局局长,命运在他48岁这年陡然转折。当年10月30日,于方民因涉嫌故意杀人罪(未遂)被刑拘。2003年5月19日,威海环翠区法院一审判决于方民犯故意杀人罪,判处五年有期徒刑。坚称自己无罪的于方民,自此走上申诉路。
威海中院已受理于方民的国家赔偿申请。
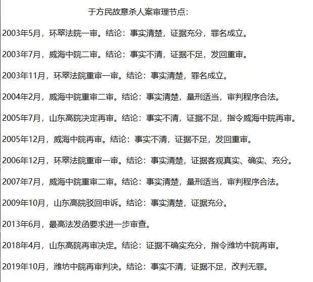
澎湃新闻梳理此案十多份裁判文书发现,此案主要定罪依据为被害人及证人的证言,在主要证据没有重大变化的情况下,案件结论在“事实清楚”与“事实不清”之间切换多次。于方民先后五次被判决、裁定有罪,经历过两次发回重审、两次再审,经最高法介入由异地法院再审后,才“一锤定音”。
2019年10月9日,潍坊中院改判于方民无罪。潍坊中院认为,原审认定于方民犯故意杀人罪的主要依据除相关证人证言外,缺乏能够锁定于方民作案的客观证据,本案是否另有他人作案存疑;原判据以定案的证据没有形成完整锁链,没有达到证据确实、充分的法定证明标准,也没有达到基本事实清楚、基本证据确凿的定罪要求。

审理节点2020年7月1日,于方民向威海中院递交国家赔偿申请书,申请国家赔偿金共计350万元。11月17日,主办法官告诉他,因为要了解涉及该案的相关情况,所以法院作出是否国家赔偿决定的期限要延长至明年1月。
国土局长被判故意杀人罪
48岁时,于方民的人生成就到达巅峰:高中毕业、村干部出身的他,在2002年3月出任威海市国土局经开区分局局长。但仅仅过了7个月,他的命运又陡转直下,因为涉嫌故意杀人,他于当年10月30日被刑拘。
案件发生在2002年6月21日晚10时许,威海市北竹岛村村民李英伟无故逞强拦车,结果被司机驾车从其身上碾过,造成李英伟十根肋骨骨折等。经鉴定,李英伟的伤势构成重伤。
此后,当晚曾驾车路过事发地点的于方民成为嫌疑人。当年10月30日,于方民被威海市公安局环翠分局刑拘,涉嫌罪名为故意杀人罪。同年12月7日,于方民被批捕。
威海市环翠区法院一审查明,2002年6月21日晚,于方民与李文琛、姜清清、刘雪梅、魏敏一起在威海瀛洲宾馆就餐。饭后,于方民独自驾驶墨绿色鲁K90058号本田雅阁轿车离开。22时20分许,于方民行驶至侨乡集团保卫科东侧路灯处,被被竹岛居委会居民李英伟无故拦住,二人发生争吵,李英伟躺在于方民车前挡住去路,于方民便驾车从李英伟身上轧过。李英伟上身多处骨折,经鉴定构成重伤。
于方民辩解称,他从瀛洲宾馆出来后,看到有两个人打架,打人的人跑了后,被打的人低头向左跑来,于方民停车后,被打的人在他车上拍打了几下,他曾两次下车质问对方为何拍车,但对方没有说什么,转身离开了。于方民认为自己没有轧人,是无辜的。
李英伟陈述称,一辆轿车嫌他挡道,下来和他吵,“司机骂我说‘压死你’,我说‘法律社会,你还敢压死我!’争了一会,司机上车往前走了一段,我也记不清怎么,我俩又吵起来了,他说要压死我,我就躺在车前。”最后,李英伟被车子从身上碾压过去。
出租车司机周承喜作证称,一辆黑色轿车的司机曾和李英伟发生争吵,后来从李英伟身上压了过去,“我看了下车牌,应该是鲁K90058,只是5字有点模糊,我有80%把握。”另一证人从培泽也证实,他在自家窗口看到,一个男子追打另一男子,后来被打的人跑掉了,打人的男子站在瀛洲路中间,拦住了一辆黑色轿车,最后黑色轿车从这名男子身上压过。
环翠区法院认为,被告人于方民与李英伟发生纠纷后,当李英伟逞强躺在其车前时,于方民明知其所驾车辆从人身轧过能够致人死亡,仍然故意开车碾轧李英伟,具有故意杀人的主观故意,客观上也实施了碾轧的行为,已构成故意杀人罪,但由于于方民意志以外的原因而未得逞,系犯罪未遂,依法予以减轻处罚。
2003年5月19日,环翠区法院一审判决于方民犯故意杀人罪,判处有期徒刑五年;并判于方民赔偿李英伟医疗费等共计6.5万余元。
澎湃新闻查阅案卷发现,警方对被害人李英伟所作笔录中,李英伟称轧他的车是黑色轿车,司机40多岁,是“小平头”。从培泽亦证明司机是“小平头”。于方民律师对李文琛所作笔录中,李文琛称,他饭后回村时,见同村村民李英伟躺在地上,他问李英伟怎么了,李英伟称,“经常有个人在你房这儿尿,我不让他尿,他还打我。”不过,这些信息并未在一审判决书中提及。此外,该判决书也未提及警方《现场勘验笔录》等书证。
于方民的无罪判决书。
“反转”后又“反转”
一审判决后的2003年6月9日,山东当地有媒体刊发题为《局长开车轧人拒不认罪,“零口供”被判处五年徒刑》的通讯员文章,该文章称,被告人于方民百般抵赖,自始至终拒不认罪;控辩双方各提供两名证人,均以现场目击者身份证明轧人和没轧人的事实。
上述文章称,庭审中,检察机关紧紧围绕所要出示的证据的合法性、客观性,对有罪证据有的放矢地进行分析论证,增强其证明力度,使其环环相扣,形成完整的证据链;对无罪证据,找出破绽,分析矛盾,有理有据地驳斥辩方证人证言的虚假性。经过8个小时的举证、质证、辩论、总结,环翠区法院最终以“零口供”对被告人于方民作出有罪判决。
不过,上述报道内容在一个月后被威海中院推翻。一审判决后,于方民不服,以其“没有驾车轧人、判决认定事实错误”为由提出上诉。威海中院认为,原判认定的事实虽然有被害人及若干证人证言的证明,但被害人李英伟及目击证人丛培泽证明作案人系“小平头”的特征与于方民的情况不符,且证人证言相互之间尚有矛盾,不能形成封闭、完整的证据锁链,不足以排斥辩方提供的证据。
2003年7月25日,威海中院以原判认定事实不清、证据不足为由,裁定该案发回重审。
2003年11月17日,环翠区法院重审后,仍判决于方民犯故意杀人罪,判处有期徒刑五年。重审一审判决书显示,此次重审认定于方民有罪的主要证据仍是证人证言,只是更为详细地阐述了采信或不采信的理由,“排除了证言中的矛盾点”。
关于被害人及证人称作案司机系“小平头”而被告人于方民系“分头”的等问题,环翠区法院认为,“平头”“分头”是在男性短发这一大类型特征下的分类,法律对此没有精确定义,现实生活中也没有严格的区分标准,两者不存在本质上的差别。证人对事实的记忆性回顾存在或多或少偏差,不能仅以其存在偏差就否认了它的证明力,对证据的采信与否,要看它是否客观、真实、关联,能否与全案的其他证据形成相互关联的、客观真实的、可以排除其他合理怀疑的证据链。
之后,于方民再次上诉。2004年2月16日,威海中院以“原审判决认定事实清楚、量刑适当,审判程序合法”为由,驳回了于方民的上诉。从此,于方民走上了漫漫申诉路。
第一次再审判有罪
于方民的申诉看似较为顺利。在有罪判决生效一年半后,山东高院于2005年7月19日作出再审决定,山东高院审查认为,“原判认定事实不清,证据不足”,指令威海中院另行组成合议庭对于方民故意杀人案进行再审。
2005年12月2日,威海中院作出再审裁定,该院再审认为“证人证言之间存在许多矛盾之处,不能排除合理怀疑”,再次作出“原判认定事实不清,证据不足”的结论,又将案件发回威海环翠区法院重审。
环翠区法院第三次审理该案时,公诉机关补充提供了对被害人李英伟的伤情补充报告和车辆性能鉴定。伤情补充报告结论为:李英伟所收损伤符合机动车碾压所致;车辆性能鉴定结论为:本田雅阁可以单侧轮碾压通过李英伟。
另外,应被告人于方民请求,环翠区法院还调取了交警现场勘验笔录,现场车辙痕长50厘米,车辙胎宽16厘米。该证据是2005年威海中院再审时,由公诉机关所提供。
此次审理形成的判决书显示,提供车牌号的出租车司机周承喜距事发地30米左右,另一目击证人从培泽距离事发地60米左右。环翠区法院审理认为,被害人及目击证人所述作案司机是“小平头”、驾驶黑色轿车与被告人于方民是“分头”、车辆为墨绿色的事实不符,属于微小瑕疵。
环翠区法院还认为,交警高杰的证言证明了其查勘现场时所测量的车辙的宽度,并非指车胎的宽度。被告人及辩护人据此认为肇事车辆的实际胎宽为16厘米(于方民的轿车胎宽19.5厘米),并以此作无罪辩护的理由不当,是对该证言的理解有误。
此次审理形成的判决书还显示,该案在原审时,曾书面通知主要证人从培泽、周承喜到庭,但其拒绝出庭。在此次审理过程中,公诉机关也依法通知其出庭质证,亦被拒绝,原因是该案已给其本人及家庭带来极大麻烦,当年其已向公安机关如实陈述了亲眼看见的事实经过,为安全考虑不愿再出庭作证。
环翠区法院认为,上述证人不出庭的原因符合相关规定,其所作陈述应与其他证据一起予以综合认定,不能因其不出庭即一概予以否认。
2006年12月8日,环翠区法院第三次判决于方民构成故意杀人罪,判处有期徒刑五年。宣判后,于方民再次上诉至威海中院。2007年7月2日,威海中院再次裁定驳回上诉,维持了原判,理由为:“原审判决认定的事实清楚,量刑适当,审判程序合法。”
在此前的2007年2月8日,于方民刑满释放,其在服刑期间获得8个月减刑。出狱后,于方民仍不服判决,坚持申诉。
2009年10月20日,山东高院驳回了于方民的申诉,山东高院认为,“经审查,原裁定已经对你对证据瑕疵所提出的质疑进行了详尽的分析论证,说理透彻,符合逻辑。”“你的申诉理由不能成立,不符合法律规定的再审条件。”
最高法介入,异地再审判无罪
于方民仍申诉不止。2018年4月26日,山东高院第二次作出再审决定书,“本院经审查认为,原审判决认定原审被告人于方民构成故意杀人罪的证据不确实充分。”这一次,山东高院未再指令威海中院再审,而是将案子交给了潍坊中院。
潍坊中院作出的再审判决书显示,2009年山东高院驳回于方民申诉后,2013年6月20日,最高法作出“(2013)刑监字第97号”函,要求山东高院对本案进一步审查处理。山东高院以“(2017)鲁立函字第47号”函指定潍坊中院对本案依法复查。
在接到山东高院再审决定书后,潍坊中院组成合议庭,公开开庭审理了本案。潍坊中院再审审理查明的证据与原审一致,但潍坊中院认为,原判认定的犯罪事实不清、证据不足。
综观全案,原审认定于方民犯故意杀人罪的主要依据除相关证人证言外,本案缺乏能够锁定于方民作案的客观证据,本案是否另有他人作案存疑;原判据以定案的证据没有形成完整锁链,没有达到证据确实、充分的法定证明标准,也没有达到基本事实清楚、基本证据确凿的定罪要求。原审认定于方民犯故意杀人罪的事实不清、证据不足,指控的犯罪不能成立,依法应予改判纠正。
经潍坊中院审委会讨论,2019年10月9日,潍坊中院判决于方民无罪。
为换回清白身,于方民用了十七年时间。在原审判决生效后的2004年4月9日,于方民被开除党籍。2020年6月4日,威海市经开区纪工委办公会议研究决定,撤销给予于方民开除党籍的处分。关于行政方面的身份待遇问题,于方民称,其原单位正在协调解决中。
2020年7月1日,于方民向威海中院递交了国家赔偿申请书,他请求潍坊中院赔偿350万元。其中,支付侵犯人身自由赔偿金1531248元;支付精神损害抚慰金1456589元;支付合理的维权费用500000元;支付医保、治疗费12163.03元。此外,于方民还请求威海中院为他在山东省电视台、威海电视台等媒体公开赔礼道歉,恢复名誉,以消除错误判决造成的负面影响。
在国家赔偿申请书中,于方民写道:“我本人公职身份是国家公务员,多次被市政府记功、授奖;评为市、省先进工作者;单位被授予开发区“十佳服务明星单位”之一。就在一片赞扬声中,我莫名其妙的成了故意杀人犯。莫须有的罪名,使我名誉被毁、事业中断、仕途穷尽、政治身份被剥夺、社会评价降到冰点……”
7月7日,威海中院作出案件受理通知书,称于方民的国家赔偿申请符合立案条件,决定予以受理。不过,截至目前,该院尚未作出是否予以国家赔偿的决定。
《国家赔偿法》第十三条规定,赔偿义务机关应当自收到申请之日起两个月内,作出是否赔偿的决定。该法还规定,人民法院赔偿委员会应当自收到赔偿申请之日起三个月内作出决定;属于疑难、复杂、重大案件的,经本院院长批准,可以延长三个月。
11月17日,于方民称,主办法官电话通知他,因为法院要了解原办案人员的相关情况,所以要延长赔偿期限。11月18日,澎湃新闻致电该法官,试图了解延期的具体原因,但电话未能接通。
来源:澎湃新闻
广州日报全媒体编辑 黄宽伟