
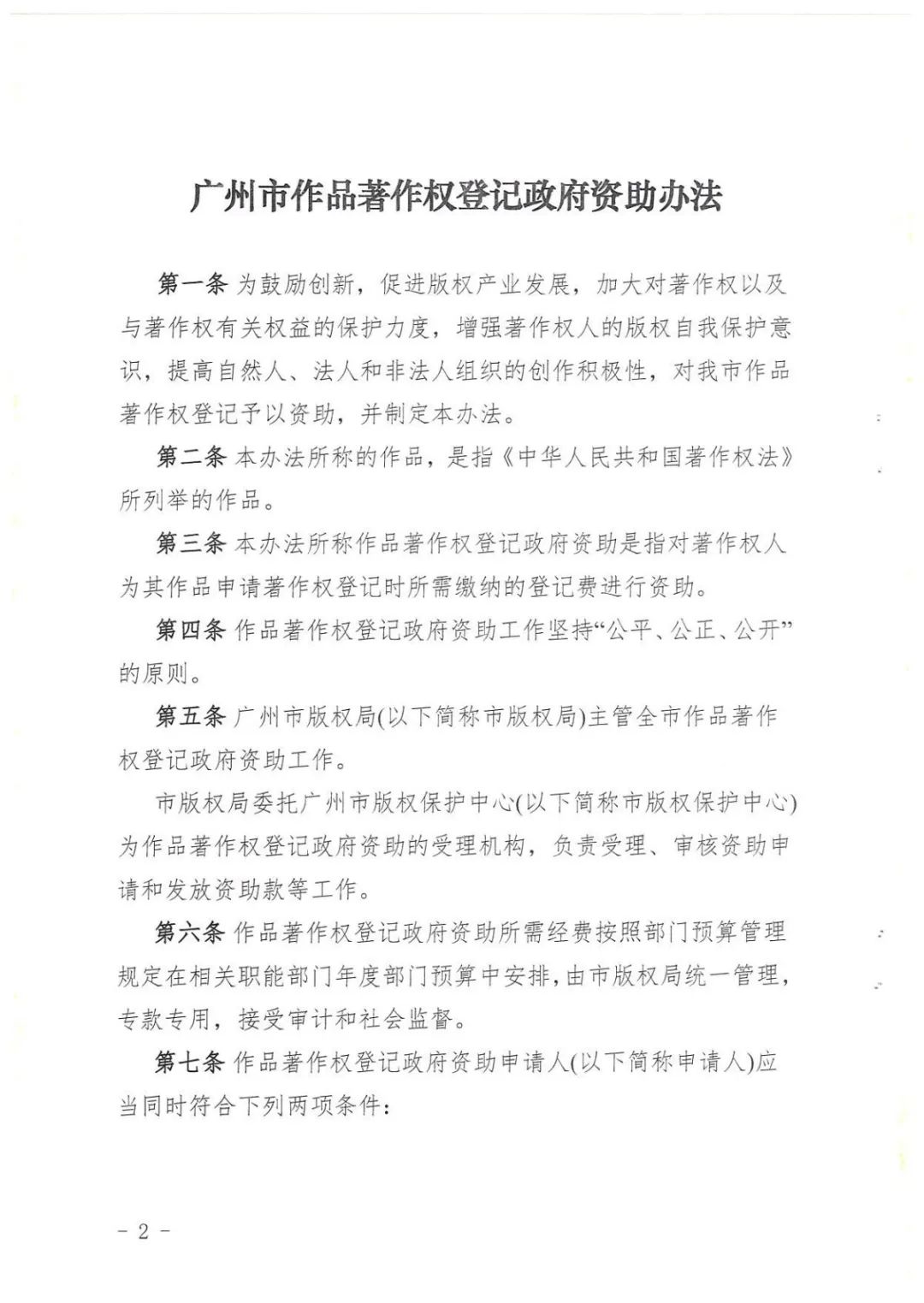
小伙伴们,大家在日常工作生活中,是否遇到“下笔如有神”的时刻一挥而就出来自己的得意作品呢?是不是也想申请著作权登记来保护自己的作品呢?那你知道作品著作权登记的费用是多少呢?

根据广州市版权保护中心公布的《广东省作品著作权自愿登记收费标准》,不同类型的作品著作权登记单件费用为90元至600元不等
(详情点击图片)
根据公布的收费标准来看,单件作品著作权登记的费用也许还不算高,但是,如果一个自然人、法人或其他组织要申请数十件、上百件甚至数百件作品的著作权登记,将是一笔不小的开销啊,这可咋整啊?

莫慌!
如果作品著作权登记符合有关条件
申请人可以获得政府资助
近日,广州市版权局印发了《广州市作品著作权登记政府资助办法》。为鼓励创新,促进版权产业发展,加大对著作权以及与著作权有关权益的保护力度,增强著作权人的版权自我保护意识,提高自然人、法人和非法人组织的创作积极性,广州市决定对全市作品著作权登记予以资助。
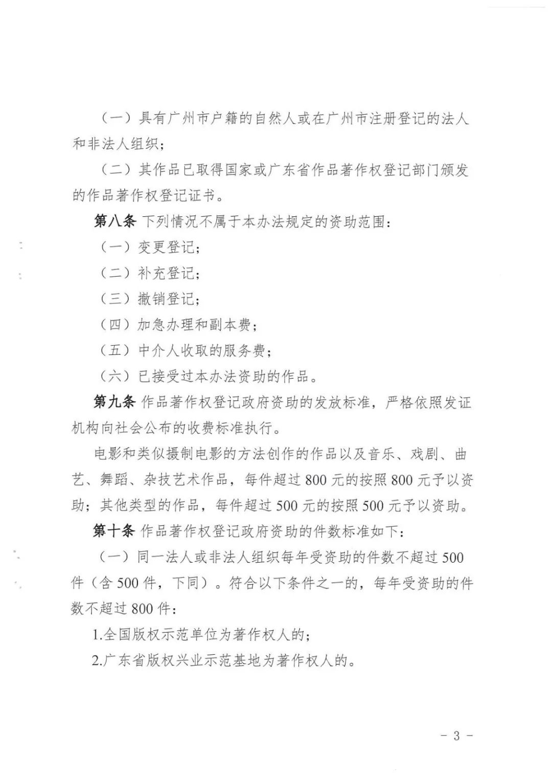
办法对资助金额、件数做了明确规定
《广州市作品著作权登记政府资助办法》(节选)
第九条 作品著作权登记政府资助的发放标准,严格依照发证机构向社会公布的收费标准执行。
电影和类似摄制电影的方法创作的作品以及音乐、戏剧、曲艺、舞蹈、杂技艺术作品,每件超过800元的按照800元予以资助;其他类型的作品,每件超过500元的按照500元予以资助。
第十条 作品著作权登记政府资助的件数标准如下:
(一)同一法人或非法人组织每年受资助的件数不超过500件(含500件,下同)。符合以下条件之一的,每年受资助的件数不超过800件:
1全国版权示范单位为著作权人的;
2广东省版权兴业示范基地为著作权人的。
(二)同一自然人每年受资助的件数不超过200件。符合下条件之一的,每年受资助的件数不超过300件:
1国家、广东省非物质文化遗产项目代表性传承人为著作权人的;
2国家、广东省工艺美术大师为著作权人的。
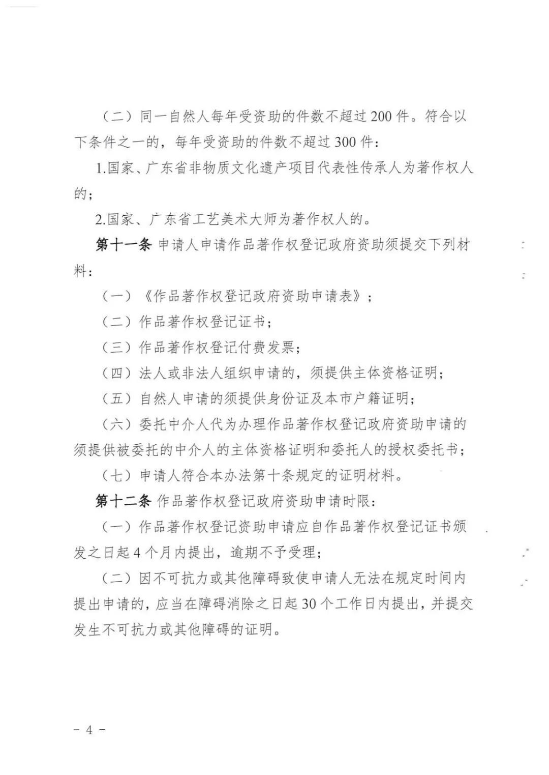
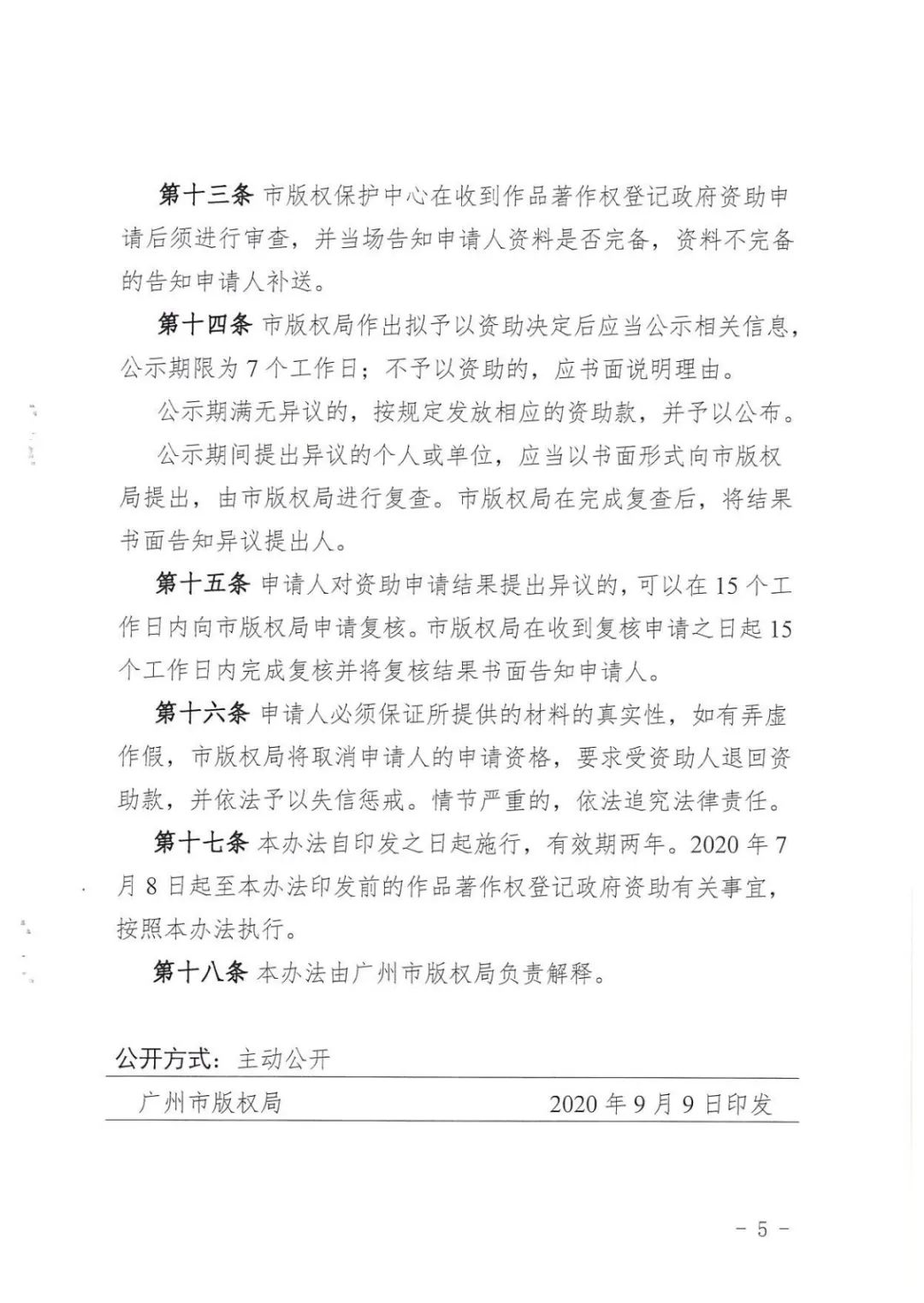
全文如下图▼
(左右滑动进行翻看)

文件看不清楚?
木关系!咱们看下面的视频
广州市作品著作权登记政府资助申办流程介绍片
如果你需要,那就赶紧着手申请吧!

编辑 | 林妹妹







