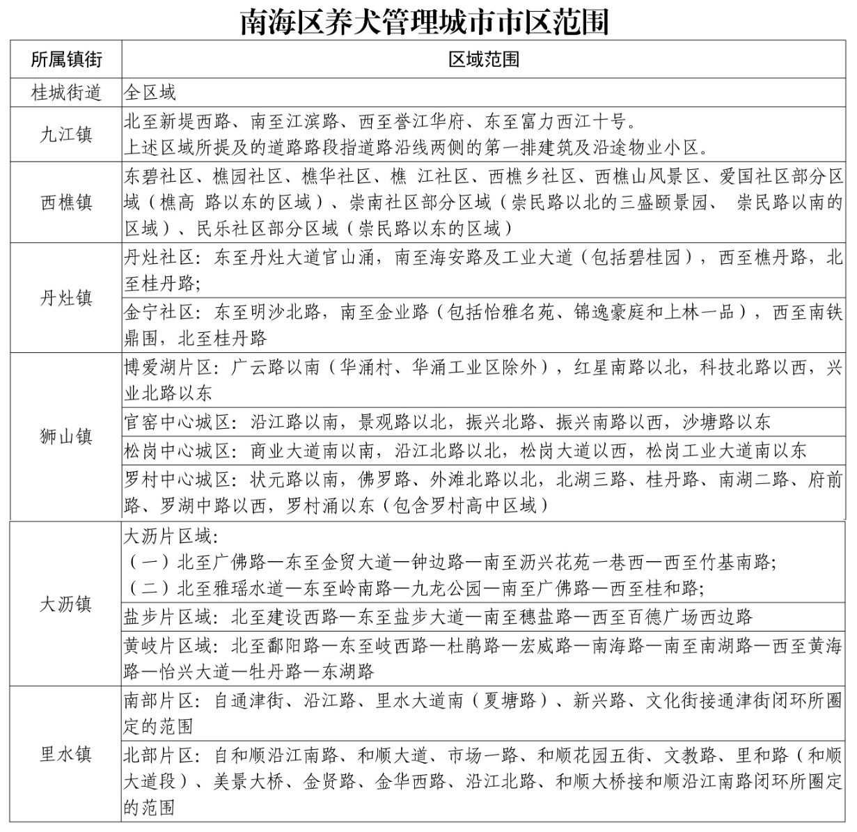
记者今日从佛山市南海区城市管理和综合执法局获悉,南海区养犬管理城市市区范围正式划定,桂城街道全区域和其他6镇部分区域(具体范围见下表)被列为养犬管理城市市区范围,禁止饲养烈性犬。

据悉,今年5月1日起,《佛山市养犬管理条例》(以下简称《条例》)正式施行,从管理职责、犬只免疫和备案、养犬行为规范、犬只留检、犬只经营管理等方面进行规范。《条例》指出, 城市市区包括本市街道办事处辖区,镇辖区内的工业园区、人口聚居区等实行城市化管理的区域,上述区域的范围由镇人民政府(街道办事处)报区人民政府决定并公布。此前,禅城区、高明区、三水区和顺德区已陆续公布各区养犬管理城市市区范围,随着南海区养犬管理城市市区范围的公布,佛山养犬管理城市市区范围正式确定。
根据《条例》,城市市区范围内禁止饲养烈性犬,盲人饲养的导盲犬、肢体重残人士饲养的扶助犬除外。在城市市区范围内,该条例实施前已饲养的烈性犬,养犬人应当自行处理或者送至犬只留检场所。同时,在城市市区范围内携带犬只外出应当遵守佩戴犬牌、用犬绳牵领、清除犬只粪便等规定。














相关链接:
禅城:佛山禅城养犬管理城市市区范围明确了!这些地方禁养烈性犬
广州日报全媒体文字记者:冯嘉敏
图片来自南海区城市管理和综合执法局
广州日报全媒体编辑:何波