记者10日从佛山市顺德区住房城乡建设和水利局获悉,该局近期开展了房屋建筑工程质量暨建筑市场行为大检查,其中九家企业被通报批评,将依据其不良行为实施扣分。
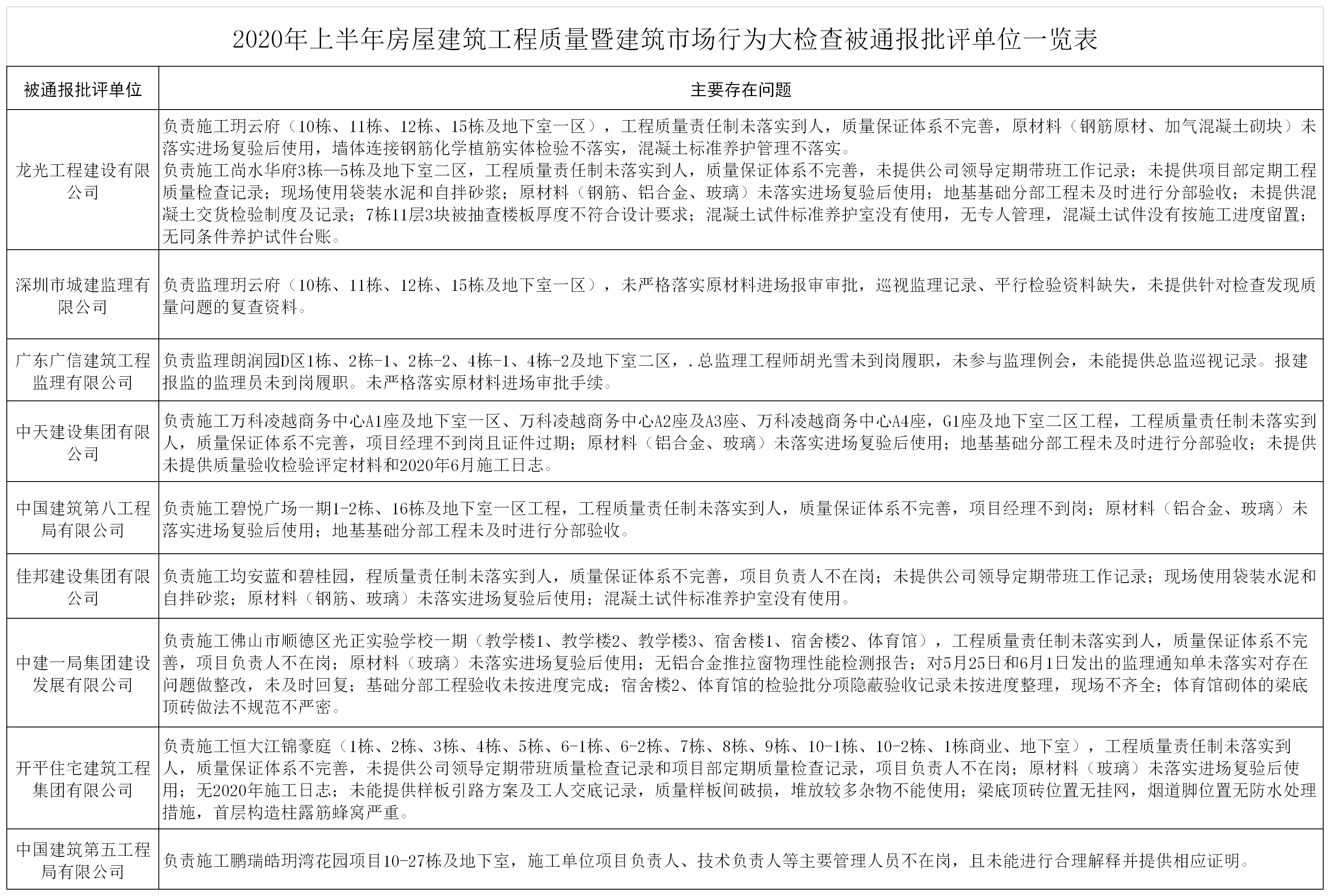
据了解,这九家企业分别是:龙光工程建设有限公司、深圳市城建监理有限公司、广东广信建筑工程监理有限公司、中天建设集团有限公司、中国建筑第八工程局有限公司、佳邦建设集团有限公司、中建一局集团建设发展有限公司、开平住宅建筑工程集团有限公司、中国建筑第五工程局有限公司。
被通报批评的企业主要存在以下问题:履行质量责任情况较差,工程实体质量管理不到位,工程技术资料管理不规范,存在较大质量管理问题。

顺德区住建局相关负责人表示,该局开展的房屋建筑工程质量暨建筑市场行为大检查,旨在进一步规范建筑市场行为,加强全区建筑工程质量管理,消除工程质量隐患及常见质量通病,增强工程建设各方责任主体的质量责任意识。
据介绍,在此次检查,顺德区住建局共组成5个检查组,检查在建工程56项,向施工企业发出限期(停工)整改文书共37份。从检查的整体情况来看,工程责任主体质量保障体系的建立及各项质量管理制度基本健全,未发现各方主体市场行为违法的情况等。
据了解,顺德区住建局要求建设工程有关质量责任主体应切实加强工程质量管理,全面落实工程质量主体责任,不断加强工程实体结构质量管理,落实工程质量通病防治有关措施,切实落实门窗、阳台、护栏等影响工程使用功能及使用安全的质量监控措施,严格按经施工图审查的设计文件要求进行施工和验收,确保全区工程质量稳步提高。
广州日报全媒体文字记者:王名润
图片来源顺德区住建局
广州日报全媒体编辑:何波