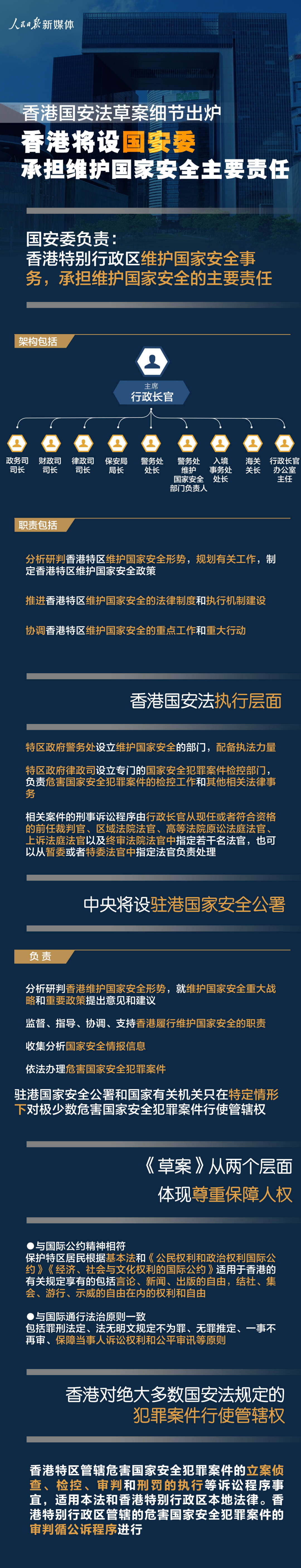
香港国安法草案一图概览
语音播报
2020-06-21 07:53:11
来源:人民日报客户端
来源:人民日报客户端
广州日报全媒体编辑 张影