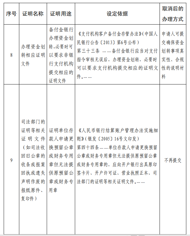
6月2日,中国人民银行公告表示,为贯彻落实党中央、国务院关于简政放权、优化服务、减证便民的决策部署,人民银行会同相关部门认真开展了证明事项清理工作,共取消“户口迁移证明”“无犯罪记录证明”等证明事项11项,并对涉及的《教育储蓄管理办法》《非金融机构支付服务管理办法实施细则》等4件规章和5件规范性文件的相关条款进行了修订。
记者梳理该取消的证明事项清单发现,该11项证明取消后,办理方式大多改为人民银行直接向相关部门了解情况,或者是央行将通过“互联网+监管”系统直接获得。如央行取消“国务院批准的黄金现货交易所实物黄金库存量证明”后,人民银行将直接向上海黄金交易所了解相关情况。
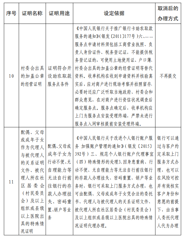
值得关注的是,配偶、父母或成年子女为行动不便、无自理能力等无法自行前往银行的存款人办理挂失、密码重置、销户等业务时,以前需要提供代理人与被代理人的关系证明文件、被代理人所在社区居委会 (村民委员会)及以上组织或县级以上医院出具的特殊情况证明等,取消后的方式为银行可以通过与客户约定采取上门服务方式办理,也可以在风险可控并有效核实客户身份和意愿的前提下,由当事人委托代理人代为办理。






广州日报全媒体文字记者 林晓丽
广州日报全媒体图片记者 林晓丽
广州日报全媒体编辑 叶瑞兰