各位街坊注意啦!今日,广州日报全媒体记者从番禺区交通运输局获悉,3条公交线路即将作出调整。

延长番132路公交线路末班车营运时间
为进一步方便石楼片区的居民出行,5月22日起,公共汽车番132路(大岭村总站-地铁石碁站)末班车营运时间延长1小时。线路行经路段及停靠站点保持不变。
大岭村总站末班车营运时间由20:00调整为21:00;地铁石碁站末班车营运时间由20:30调整为21:30。
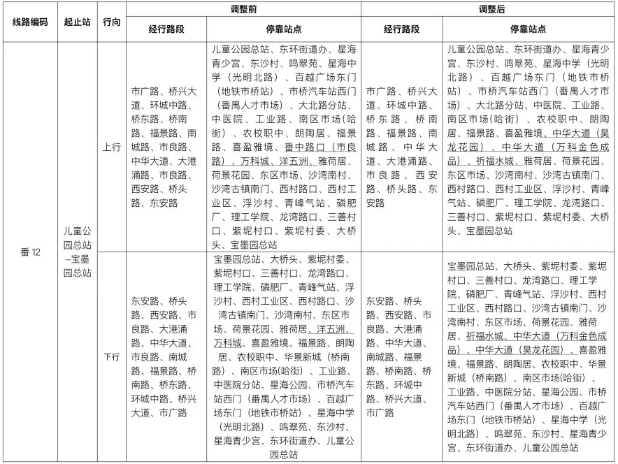
优化调整地铁接驳10A长线、番12线路
为了完善区内公共交通配套,方便兴业大道西汉溪村、中华大道东段群众公交接驳出行,6月13日将对公共汽车公交地铁接驳10A长线和番12线路进行优化调整。
线路行经路段及停靠站点调整如下:

广州日报全媒体文字记者 肖桂来
广州日报全媒体图片记者 莫伟浓
广州日报全媒体编辑龙嘉丽