
5月8日,国务院办公厅发出关于对2019年落实有关重大政策措施真抓实干成效明显地方予以督查激励的通报。
广州高新区科学城园区因在推动“双创”政策落地、促进创业带动就业、加强融通创新、扶持“双创”支撑平台、构建“双创”发展生态、打造“双创”升级版等方面的大胆探索、勇于尝试、成效明显,获得国务院督查激励。
这是广州科学城连续两年(2018-2019),凭借“双创”成效获得国家通报表扬。
根据通报,广州科学城将获得由国家发改委组织实施的系列激励措施。具体包括:
❶2020年对“双创”示范基地优先支持创新创业支撑平台建设,在中央预算内投资安排等方面予以重点倾斜;
❷对区域内符合条件的创新创业项目,优先推介与国家新兴产业创业投资引导基金、国家级战略性新兴产业发展基金、国家中小企业发展基金等对接;
❸优先支持区域内创新创业成果在全国“双创”活动周主会场重点展示;
❹优先支持举办“创响中国”等重大活动,宣传推广形成的好经验好做法。
➤含金量有多大?
国务院督查激励是上级对地方政府认真贯彻落实国家重大政策措施、真抓实干的肯定和表扬。
这项奖励有多大含金量?
先来看总体被奖励情况。此次被国务院督查激励的地方(涵盖省、市(包括省市直机构)、区、产业园区)多达213个。
有人或许觉得,这么多地方获奖,看起来有点像幼儿园,人人有份。
其实不然,获奖的只是很小的一部分。要知道,目前,全国共有34个省级行政单位、334个地级行政单位、2876个县级行政区、365家国家级产业园区。也就是说,此次被奖励的单位,仅占约6个百分点。
而就单项来看,广州科学城获奖的“双创”一项,全国共有15个单位获奖。除了广州科学城,其他14个分别是:
北京市海淀区、天津开发区、吉林长春新区、上海市杨浦区、江苏省南京市雨花台区、杭州市余杭区杭州未来科技城、合肥高新区、厦门火炬高技术产业开发区、青岛高新区、河南省鹿邑县、武汉市江岸区、重庆市永川区、四川天府新区、陕西省杨凌农业高新技术产业示范区。
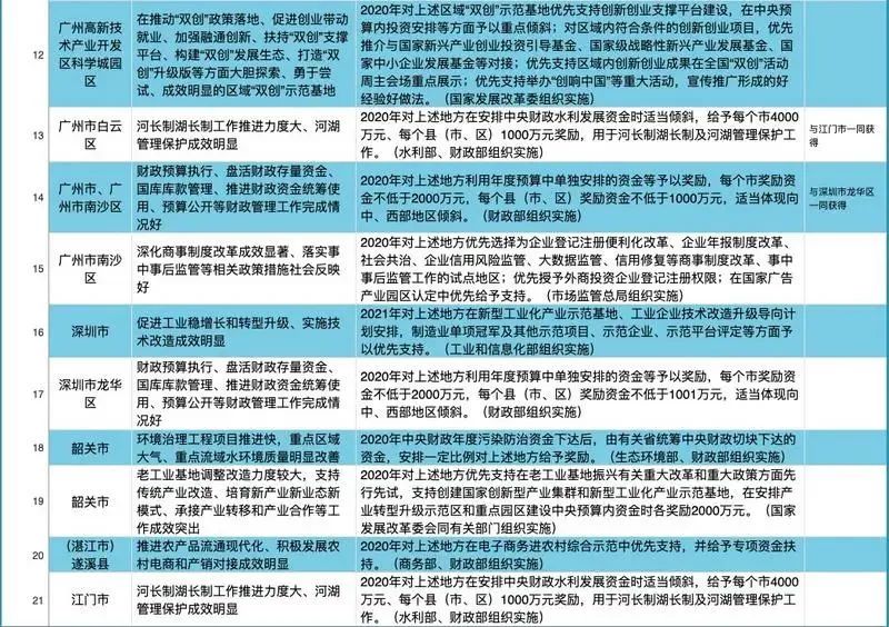
再从省内来看,广东省共获督查激励措施的工作事项共18项,其中广州市获得9项,深圳市、韶关市各2项,江门市、湛江市各1项。广州市数量居全国同类城市首位,创历史最好成绩。
而广州市9项中,区一级单位(含产业园区),仅三个,分别是:白云区、南沙区、广州科学城(广州高新区、广州开发区、黄埔区)。其中南沙被奖励两项,一是财政预算执行,二是商事登记改革,是广东省被奖励最多的区级单位。
广东省获得国务院2019年度督查激励措施一览(点击大图查看详情)


尽管黄埔只有创新创业成效被奖励,但正是这一项,支撑起了黄埔作为实体经济强区、工业一哥的关键动力。
看看广州科学城的双创成绩单:
2019年,以广州科学城园区为主体的广州高新区位列全国十大世界一流高科技园区,并支撑广州开发区GDP、固定资产投资、财税总收入、税收收入、利用外资、工业产值等总量位居全国开发区第一,固定资产投资、进口、出口增速位列第一,科技创新能力排名第一,营商环境指数位列第一,获颁联合国贸易和发展组织“2019年度全球杰出投资促进机构大奖”。
广州科学城连续两年获此殊荣,展现了科学城近年来的进步。当前,广州科学城围绕建设具有国际影响力的“中国智造中心”总体定位,加快争创国家营商环境改革创新实验区,努力实现2023年科学城大变化。
➤营商环境持续优化,创新创业涌流
广州高新区营商环境的持续优化,为区域经济社会发展注入源源不竭的动力,激发了区域各个领域各类人才开展创新创业的激情与活力。从生物安全、生物医药,到先进制造业,再到新一代信息技术,越来越多优质龙头项目到该区落地生根。
高层次人才是一个地区创新发展的关键因素和主导力量,也是提升区域发展核心竞争力的引擎。近年来,广州高新区通过整合各类资源要素,搭建平台,成建制引进王晓东、施一公等海内外高层次人才团队,产生了强大的人才集聚效应。
目前,广州科学城已成为全市乃至全省创新创业高层次人才最为密集的地区之一,成为代表广州参与国际人才竞争的核心区域。
截至2019年,广州高新区入选国家、省、市、区各级人才计划的高层次人才达到882人,吸引3000多名海外留学人员在区内创新创业,创办公司700多家。2019年共办理广东优粤卡137人,办理广州市人才绿卡223人,为人才创新创业营造优质营商环境。
➤2023年将实现五大变化
今年3月印发实施的《广州科学城创新发展行动方案》,明确提出:广州科学城总体定位是建设具有国际影响力的“中国智造中心”,到2023年要实现五个方面大变化,包括:发展空间实现大优化,科技创新实现大突破,产业集群实现大提升,中小企业实现大发展,对外开放形成大格局。
未来几年,广州科学城将开展空间扩容提质,规划面积扩大至145平方公里,打造活力迸发的科技创新核,建设协同发展的创新产业区、创新服务区和创新拓展区,构建产研融合的科技创新集聚轴和先进制造业提升轴,形成“一核三区两轴”区域创新发展新格局。

《行动方案》核心围绕“科技创新”做文章,提出将广州科学城打造成粤港澳大湾区国际科技创新中心重要引擎。
不仅有明确方向,还设定有详细指标数据:到2023年,力争建设1个以上大科学装置、10家以上中科院系列科研院所、100家以上新型研发机构和国家级企业创新平台,R&D占GDP比重提高到6%以上,主要创新指标位居国家级高新区前列。
一流的智造中心要有一流的产业集群,才能在国际产业链中奠定全球地位。《行动方案》明确指出,广州科学城要打造新一代信息技术、人工智能、生物医药三大世界级新兴产业集群,建设工业总产值“万亿”强区,高新技术产品产值占规模以上工业总产值比重提升到70%以上。