4月27日下午,越秀区教育局公布了2020年越秀区公办小学一年级招生简章,其中包括2020年越秀区适龄儿童递交资料指引、2020年越秀区港澳居民子女义务教育入学工作实施细则(试行)、2020年越秀区小学招生登记表等内容。对于家长们而言,最关心的问题当然是一年级新生登记范围,下面小e为你送上各校招生地段!
范围变化
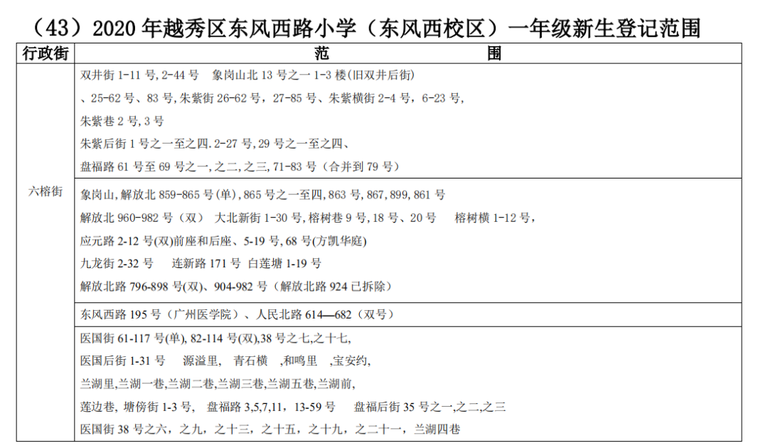
通过与2019年对比,东风西路小学(东风西校区)减少了解放北路、金枝巷、藻巷、赵氏巷、广州博物馆、南越大道等招生地段;增加了盘福路20号、盘福路22号之一等地段登记范围。
朝天小学则减少了旧南海县1—22号、将军东 18—21号、六榕横2-20号等地段招生范围。





如需了解《2020年越秀区公办小学一年级招生简章》,读者可点击这里。
【记者 黄丽霞】
【编辑 子禾】