番禺区公布了2020年义务教育阶段学校招生计划、招生地段及条件。整体来说,2020年大石街公办小学和初中的招生计划、招生地段及条件与去年相比没有太大变化,只有个别学校有些调整。值得注意的是,大石中心小学和大石富丽小学增加了新要求:若户籍生人数超过招生计划数,则按入户时间先后顺序安排学位,额满为止。入户时间靠后及“一手楼”业主子女统筹安排。
另外,大石河村小学招生计划(班数)由2个班增至3个班,拟招生服务地段及条件新增:大石街内符合“租购同权”、集体户、各类统筹等条件的适龄子女。大石小学招生服务地段及条件新增:名伦花园户籍或“一手楼”的业主适龄子女。大石富丽中学新增华筑翡翠湾户籍或“一手楼”业主子女小学应届毕业生;星河湾(一、二期)符合“人户一致”条件的业主子女。
2020年大石街公办小学招生计划、招生地段及条件
大石中心小学
招生计划(班数):8
拟招生服务地段及条件:大石居委(集体户、侨园除外)、植村村、大兴村户籍适龄儿童;今日丽舍、怡景花园、金城花园、怡居、百乐园、大发大厦符合“人户一致”条件的业主适龄子女;富庭华园、富庭东园、滨江绿园、海龙湾、富丽居符合“人户一致”条件或“一手楼”的业主适龄子女(按面积大小确定学位1-2个)。若户籍生人数超过招生计划数,则按入户时间先后顺序安排学位,额满为止。入户时间靠后及“一手楼”业主子女统筹安排。
大石富丽小学
招生计划(班数):9
拟招生服务地段及条件:柏景台、百丰楼、百佳楼、富昌花园、锦华楼、凯跃大厦、穗华楼、永富楼、永达大厦、永信楼、渝达大厦、粤华楼、旺达楼、富海居、富丽12号楼、富泽居、富丽楼、东发楼、富宜居、原华大楼、三和大厦、富明楼、富新楼、莲芳园、乳芳园、福泰园、朝阳东路、爱华路、宾至路、福宁园、福安园、福宁大厦、丽水湾、锦绣银湾、领航公寓、房管所后座、丽水蓝天、华筑翡翠湾符合“人户一致”条件或“一手楼”的业主适龄子女(按面积大小确定学位1-2个);大山村户籍适龄儿童;星河湾(一、二期)符合“人户一致”条件的业主适龄子女。若户籍生人数超过招生计划数,则按入户时间先后顺序安排学位,额满为止。入户时间靠后及“一手楼”业主子女统筹安排。
大石小学
招生计划(班数):6
拟招生服务地段及条件:东联村、山西村、猛涌村、大维村、诜村村、会江村、官坑村、涌口村、桔树村及东乡村24队户籍适龄儿童;名伦花园、悦尚公馆户籍或“一手楼”的业主适龄子女(按面积大小确定学位1-2个)。
大石新联小学
招生计划(班数):3
拟招生服务地段及条件:康信楼、华贵大厦、香江大厦、豪景楼、桔芳园、朝阳西路(1、2、3、4幢)、荔芳园、富怡大厦、富丽广场、商业街符合“人户一致”条件或“一手楼”的业主适龄子女(按面积大小确定学位1-2个);北联村户籍适龄儿童;侨园符合“人户一致”条件的业主适龄子女。
大石礼村小学
招生计划(班数):2
拟招生服务地段及条件:礼村户籍适龄儿童;礼村旧居民适龄子女;新月明珠花园符合“人户一致”条件或“一手楼”的业主适龄子女;四季花园符合“人户一致”条件的业主适龄子女。
招生计划(班数):3
拟招生服务地段及条件:河村户籍适龄儿童;河村旧居民适龄子女;信基城符合“人户一致”条件的业主适龄子女;大石街内符合“租购同权”、集体户、各类统筹等条件的适龄子女。
备注:
其他不符合“人户一致”条件的适龄儿童统筹安排。
说明:
1.“人户一致”是指申请入读儿童的户口地址与其父母(监护人)所持房产证地址一致,且夫妻双方或一方须占有房产份额100%,适龄儿童入户该址满一年以上;或适龄儿童户口地址所对应的房产属于适龄儿童祖辈,且祖辈拥有该房产100%份额,适龄儿童入户该址满3年以上。
2.小区配套公办学校学位分配原则:在解决该小区户籍及附近居民符合“人户一致”条件的适龄儿童入读、以及预留适当户籍适龄儿童少年学位后,所剩余学位,优先解决在招生报名时该住宅近6年无小孩在本小区配套公办学校就读的业主(指购房并于入学当年5月底前收楼)子女。如果符合上述条件的小孩人数超出所剩余学位数,则按购房先后顺序安排。房地产开发商与其所在地镇政府(街道办事处)或教育行政部门签订了住宅小区配套学校学位安排协议的,原则上按协议的相关约定安排业主子女学位。
3.不符合地段生入学条件的番禺区户籍适龄儿童,由户籍所在地教育指导中心统筹安排学位。政策性照顾学生由居住地所在教育指导中心统筹安排学位。
4.各公办小学招生服务地段以当年公布为准,若有新公办小学开办,则新开办学校区域内的公办小学招生服务地段有可能作相应的调整。
5.各校招生人数中包含预留解决将户口迁至该招生范围且符合“人户一致”条件的适龄儿童学位,预留学位数由各教育指导中心根据实际情况而定。
2020年大石街公办初中学校招生计划、招生范围及条件
大石中学
招生计划(班数):14
拟招生服务地段及条件:大石居委户籍及东联村、山西村、大兴村、桔树村、猛涌村、诜村、会江村、官坑村、大维村、大山村、涌口村、北联村、植村、礼村、河村户籍的小学应届毕业生;今日丽舍、怡景花园、金城花园、怡居、百乐园、大发大厦、四季花园户籍的业主子女小学应届毕业生;富庭华园、富庭东园、滨江绿园、海龙湾、新月明珠、富丽居户籍或“一手楼”业主子女小学应届毕业生(按面积大小确定学位1-2个)。
大石富丽中学
招生计划(班数):8
拟招生服务地段及条件:柏景台、百丰楼、百佳楼、富昌花园、锦华楼、凯跃大厦、穗华楼、永富楼、永达大厦、永信楼、渝达大厦、粤华楼、旺达楼、富海居、富泽居、富丽12号楼、富丽楼、东发楼、富宜居、原华大楼、三和大厦、富明楼、富新楼、莲芳园、乳芳园、福泰园、爱华路、宾至路、福宁园、福安园、福宁大厦、丽水湾、东海花园、锦绣银湾、康信楼、华贵大厦、香江大厦、豪景楼、桔芳园、朝阳西路(1、2、3、4幢)、荔芳园、富怡大厦、富丽广场、商业街、丽水蓝天、名伦花园、悦尚公馆、华筑翡翠湾户籍或“一手楼”业主子女小学应届毕业生(按面积大小确定学位1-2个);星河湾(一、二期)符合“人户一致”条件的业主子女。
说明:
1.不符合地段生条件的番禺区户籍小学毕业生,由户籍所在地教育指导中心统筹安排学位;政策性照顾学生由居住地所在地教育指导中心统筹安排学位。
2.具有广州市户籍且在我区公办小学毕业的非番禺区户籍学生,确需要在我区升学的,由毕业学校所在地教育指导中心统筹安排入读本辖区内的公办初中。
3.各公办初中学校招生服务地段以当年公布为准,若有新公办初中学校开办,则新开办学校区域内的公办初中学校招生服务地段有可能作相应的调整。
4.各校招生人数中包含预留解决将户口迁至该招生范围且符合“人户一致”条件学生的学位,预留学位数由各教育指导中心根据实际情况而定。
2020年北片义务教育阶段民办学校招生计划

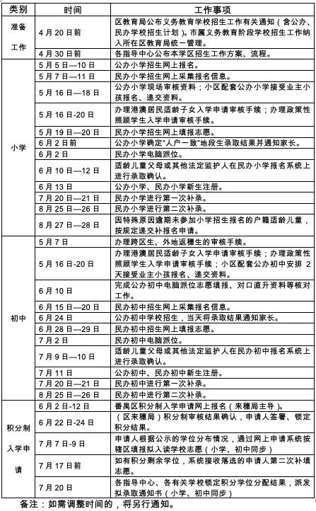
番禺区2020年义务教育学校招生工作日程安排

服务区域:大石街、洛浦街
地址:大石街岗东路175号
联系电话:020-84788564、84792984
【记者 小惠】
【编辑 橙子鱼】