辖内招生报名地段范围:三元坊社区、锦龙社区、华福社区
招生计划:3个班
联系电话:13610127765
辖内招生报名地段范围:洞神坊社区、龙翔社区、洪寿社区
招生计划:6个班
联系电话:020-81397230-816
辖内招生报名地段范围:人民中社区、六甫社区、长寿社区、龙津东社区
招生计划:4个班
联系电话:020-81883919
入学程序
2020年,全市公办小学招生统一实行网上报名。
(一) 具有荔湾区户籍报读公办小学的适龄儿童, 登录“广州市小学报名系统”(网址:http://zs.gzeducms.cn) 进入公办小学网上登录报名,再根据网上预约时间到报名学校进行资料审核。
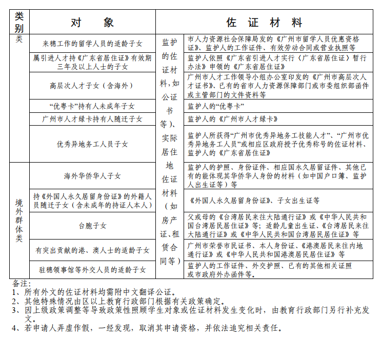
(二) 居住在荔湾区的非穗籍符合 2020 年广州市荔湾区义务教育阶段政策性照顾学生条件的适龄儿童于5月18日到实际居住地对应地段学校提交材料报名登记并审核。


焦点问题
今年适龄儿童入学的年龄段是?
2014年8月31日及之前出生,年满6周岁的适龄儿童,不分性别、民族、种族、家庭财产状况、宗教信仰等,应当入学接受规定年限的义务教育。未满6周岁的儿童不属于今年小学招生的对象。
公立小学学位分配有哪些原则?
适龄入学原则;属地管理,免试就近入学原则;学位分配以实际居住地为依据,人户必须一致的原则;实行按学校服务地段对口入学和统筹安排入学的原则。
什么是就近入学?
有人认为就近入学就是要安排到离家最近的学校就读,这是一种误解。小学生就近入学是指相对就近入学,学生居住地与学校距离原则上应在3公里以内。在这个范围内教育行政部门可根据本区的生源及学校综合布局调整情况划分各小学的招生服务地段,分配一年级新生学位,在此半径范围即属就近入学。
怎样才符合按学校服务地段对口入学的地段生资格?
适龄儿童本人与父(母)同户同住,并符合以下情况之一者,按各小学服务地段对口入学的办法。
一、属手续完备的一手房,能提供适龄儿童父(母)或其他法定监护人同一户籍的本区居民户口簿,以及与该户籍一致的房产证或购房发票和购房协议者(即户主与业主一致,均为适龄儿童的父、母或其他法定监护人),且适龄儿童父(母)或其他法定监护人拥有该完全房产,按区教育局安排对应地段的学校对口入学。
二、属完成交易手续的二手房,只要该住宅单元以往业主没有小孩在对口地段小学在读1-5年级,并能提供适龄儿童父(母)或其他法定监护人同一户籍的本区居民户口簿,以及与该户籍一致的房产证或购房发票和购房协议者,且适龄儿童父(母)或其他法定监护人拥有该完全房产,按区教育局安排对应地段的学校对口入学。
三、属祖辈房产,能提供适龄儿童与父(母) 或其他法定监护人及与祖辈同一户籍(户主须为持该房产祖辈)的本区居民户口簿,以及与该户籍一致的房产证或购房发票和购房协议者,该住宅单元以往业主没有小孩在对口地段小学在读1-5年级, 适龄儿童与父(母) 或其他法定监护人至2020年8月31日止入户该户籍地址并居住满两年的,且其祖辈拥有该完全房产,按区教育局安排对应地段的学校对口入学。
四、适龄儿童父母或其他法定监护人在本市无自有产权住房,并在荔湾区租赁的房屋作为唯一居住地,持住建部门认可的房屋租赁合同(须为住宅用途房屋)及登记备案证明,截止至2020年8月31日房屋租赁合同及登记备案已生效一年或以上,能提供与该租住地址一致的户口簿,该地址户籍户主与租赁人均为该适龄儿童的祖辈、父(母)或其他法定监护人者,且该地址并无在对口小学在读1-5年级的,由区教育局安排对应地段的学校对口入学。
五、符合2020年广州市荔湾区义务教育阶段政策性照顾学生条件,并经审核公示的政策性照顾学生,能提供其实际居住地的房产证或购房发票和购房协议、或持住建部门认可的唯一居住地房屋租赁合同(须为住宅用途房屋)及登记备案证明的,以实际居住地为依据,按区教育局安排对应地段的学校对口入学。
原则上同一户籍地址、同一房产、同一租住房只在辖内对口学校对应安排一个学位(双胞胎、多胞胎及符合计划生育政策的除外)。


【记者 龙津小e】
【编辑 虫虫】