昨日,海珠区发布2020年海珠区公办小学招生服务地段表,小e梳理发现,素社街居民对应的公办小学共有六所,包括前进路小学、基立道小学等,街坊注意相关地段啦。值得注意的是,今年海珠区小学招生期间,取消适龄儿童到校见面,取消家访,并延迟收取体检表。
招生地段看这里:

其中,海联路小学、前进路小学和海珠外国语实验中学附属小学的招生地段均在素社街,大元帅府小学等其余三所小学的招生地段就涉及邻近多个街道。需要提醒街坊的是,不少社区只有部分地段在招生范围内,大家要密切留意教育部门后续公布的具体门牌号哦。

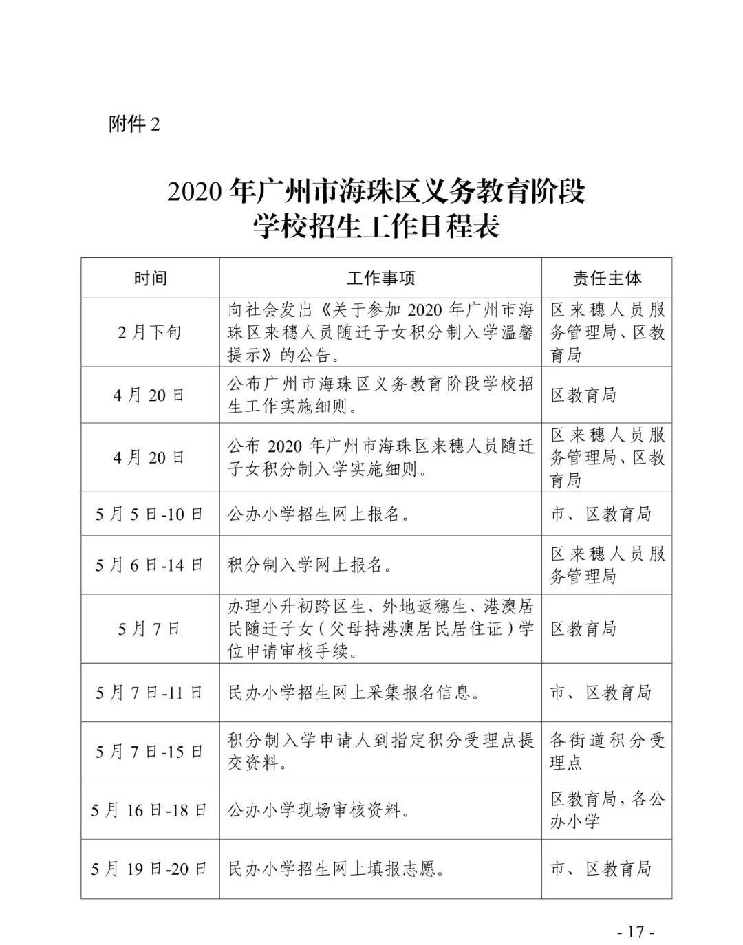
据了解,今年海珠区计划有70所公办小学参与招生,共计划招生班数为280个。今年海珠区小学招生期间要求做到2个取消1个延迟,即:取消适龄儿童到校见面;取消家访;延迟收取体检表。

同时,按照“少见面、不聚集、错峰分批分流”的原则,学校将提前联系每一位家长,并提供快递寄付和现场递交2种递交材料的途径供家长选择。其中,有条件的学校还可以采取二维码扫描上传资料、到校无接触递交材料等其他安全便民的方式指引家长递交材料。
最后,这个日程表请收好,一定要牢记各个时间节点哦。

【图文记者 谭啟菊】
【编辑 甄曦】