刚刚,广州市招考办发布了关于做好2020年高中阶段学校考试(以下简称“中考”)招生报名工作的通知!将于4月13日-22日进行。
记者获悉,考生在网上报名时主要填写个人基本信息、申报各类升学资格和体育考试项目,最迟须于4月22日17:30前完成报名信息确认,逾期未确认的报名无效。
本次报名将采取全程网络方式进行,考生可在网上申请考生号,报名点在线审核资格、派发考生号,再由考生网上填写报名信息完成报名。
中考报名
2020年广州市高中阶段学校考试招生(以下简称“中考”)报名将于4月13日-22日进行。为做好新冠肺炎疫情防控,切实保障广大师生生命安全和身体健康,减少人员聚集风险,本次报名将采取全程网络方式进行,考生可在网上申请考生号,报名点在线审核资格、派发考生号,再由考生网上填写报名信息完成报名。
广州市应届毕业生、往届生及外地返穗生登录中考服务平台(http://zhongkao.gzzk.cn/)— “网上报名”栏目点击“粤省事登录”进入广东省统一身份认证平台,实名认证后进行考生号申请及报名。广州市应届毕业生无须上传报名材料,系统通过学籍和户籍数据自动审核报名资格,通过后予以派发考生号。已于初三上学期采集身份证并派号的考生无须在网上申请派号,可直接凭考生号登录网报。往届生和返穗生须上传报名材料,由区招考办审核通过后予以派号。无广州市学籍的港澳台及国外来穗升学生携带报名材料到区招考办办理报名资格审核,领取考生号进行网上报名。
考生在网上报名时主要填写个人基本信息、申报各类升学资格和体育考试项目,最迟须于4月22日17:30前完成报名信息确认,逾期未确认的报名无效。应届生可以在返校后由学校统一组织拍摄相片,往届生、返穗生可以自行上传电子相片或选择到指定相馆拍摄。参加统一升学的考生,返校后须向报名点交纳考试费。
申报各项升学资格的考生,报名确认后要及时上传相应材料;其中涉及提供父母材料的,需注意是否已通过监护人身份核验,未通过核验的,需要一并上传监护人材料。考生返校后要提交资格材料原件给报名点核验。申请政策性照顾学生的考生还需注意,如政策性照顾学生资格审核不通过,需要重新登录中考服务平台申报符合公办普通高中报考条件的随迁子女资格,否则将不纳入随迁子女资格审核范畴。对既不符合政策性照顾学生、又不符合公办普通高中报考条件的随迁子女,可以选择继续留在我市报名和升学,报考在广州市招生的民办高中和中职学校,也可选择回原籍升学。考生可登录中考服务平台或关注“广州招考”微信公众号查询各类资格审核结果,对结果有异议的,可及时补充或更新相关材料申请复审。
今年受疫情影响,学生无法按原计划返校。在坚持健康第一的基础上,为安全有序推进广州市中考报名工作,市招考办主要采取以下措施:一是优化完善中考报名系统,着力化解难点、疏通堵点,实现中考报名全流程网上办理,考生无需返校即可完成全部报名工作。二是适当延长报名时间,保障考生有充足时间适应报名新情况、新方式。三是要求各区招考办和初中毕业学校做好“托底”工作,全覆盖、无遗漏、精准掌握每所学校每位考生网上报名条件情况,为有需要的考生提供报名条件,为因疫情防控未能返穗或需隔离的考生提供报考便利,确保考生顺利报名。
有关今年中考工作安排和最新动态,市招考办将第一时间通过广州招考网、“广州招考”官方微信(gzszkb)、微博(@广州招考)发布,请考生留意。
报名方法
符合下列条件之一者,可报名参加广州市2020年中考:
(一)具有广州市初中学籍的应届毕业生。
(二)具有广州市户籍的外地返穗生或往届生。
(三)经批准的港澳台或国外来穗升学生。
(四)广州市初中学校毕业的非本市户籍往届毕业生。
所有报名考生均须参加广州市初中毕业生学业考试和综合表现评价才能参加广州市高中阶段学校统一录取。
不能。

(一)广州市应届毕业生、往届生及外地返穗生通过网络方式进行报名。考生登录“广州市高中阶段学校招考服务平台”(http://zhongkao.gzzk.cn/,以下简称“中考服务平台”)— “网上报名”栏目点击“粤省事登录”进入广东省统一身份认证平台,实名认证后进行考生号申请及报名(具体操作详见网页指引)。其中广州市应届毕业生无须上传报名材料,系统通过学籍和户籍数据自动审核报名资格,通过后予以派发考生号。往届生和返穗生须上传身份证、户口簿、毕(结)业证书或学历证明、初中阶段综合表现评价等材料,由区招考办审核通过后予以派号。
(二)无广州市学籍的港澳台及国外来穗升学生到区招考办现场办理报名资格审核,领取考生号进行网上报名。考生需携带港澳台居民居住证或来往内地通行证,或有效中国签证的外国护照和境外人员住宿登记表等身份证件,以及初中毕业证或同等学历证明,委托本市户籍居民照顾的公证书等材料原件,到居住地所在区招考办进行报名资格审核。
未曾办理身份证或持其他证件等原因无法通过“粤省事”实名认证的考生,可联系报名点进行资格审核并派号。各类报名点在中考服务平台申请派号时须上传考生有关报名材料,区招考办审核通过后生成考生号和初始密码,考生凭考生号和密码登录进行网上报名。
不需要。
考生可凭学校发放的考生号和初始密码直接登录中考服务平台进行网上报名。
(一)考生登录中考服务平台进行网上报名并确认报名信息。
(二)申报各类资格的考生上传相应资格所需材料并于返校复课后提交材料原件给报名点核验。
(三)考生交纳报名费给报名点。
考生凭网上申请或报名点现场分配的考生号和初始密码登录。首次登录成功后考生须先阅读报名须知、签署《诚信考试承诺书》,修改初始密码后重新登录,按系统指引,依次完成以下操作:
(一)核对考生基本信息,发现有误的,应及时联系报名点更正。
(二)填写个人资料。
(三)填报体育考试项目。特殊考生还可根据本人身体状况申请免考、择考、缓考或特殊体育考试。
(四)资格申报。包括是否参加中招统一录取、非户籍生升学资格(含政策性照顾学生、符合公办普通高中报考条件的随迁子女)、跨区生、加分或优先录取考生、宏志生、体育或艺术特长生等各类资格申报。
(五)确认报名信息。考生须在2020年4月22日17:30前对报名信息予以确认,逾时未确认的则报名无效。
因受新冠肺炎疫情影响,为减少人员聚集风险,方便考生网上报名,考生可自行前往指定相馆拍摄照片(问答四十四),或自行拍摄符合规格的照片并在中考服务平台上传。初中毕业学校也可安排学生返校后统一集中拍摄照片。
考生的户籍信息在报名结束后发生异动的,考生须尽快凭户口簿和身份证向报名点提交户籍变更申请,最迟于志愿填报开始前2周完成,逾期不更正的以原报名信息为准。
考生在中考服务平台的学籍信息,包括学籍号、“是否具有我市三年完整学籍”及“本校初中三年完整学籍”等基本信息均来源于“广州市教育综合管理系统”。如有误,考生可联系初中学校,提交相关学籍材料报各区学籍管理部门核实更改,再报区招考办处理。
报名时间截止前已确认、因故需修改的,考生可向报名点提出申请,经报名点取消确认状态后可再次修改并确认。
身份证过期或遗失的考生须尽快换领新证,中考各项考试需凭考生身份证和准考证才能参加。
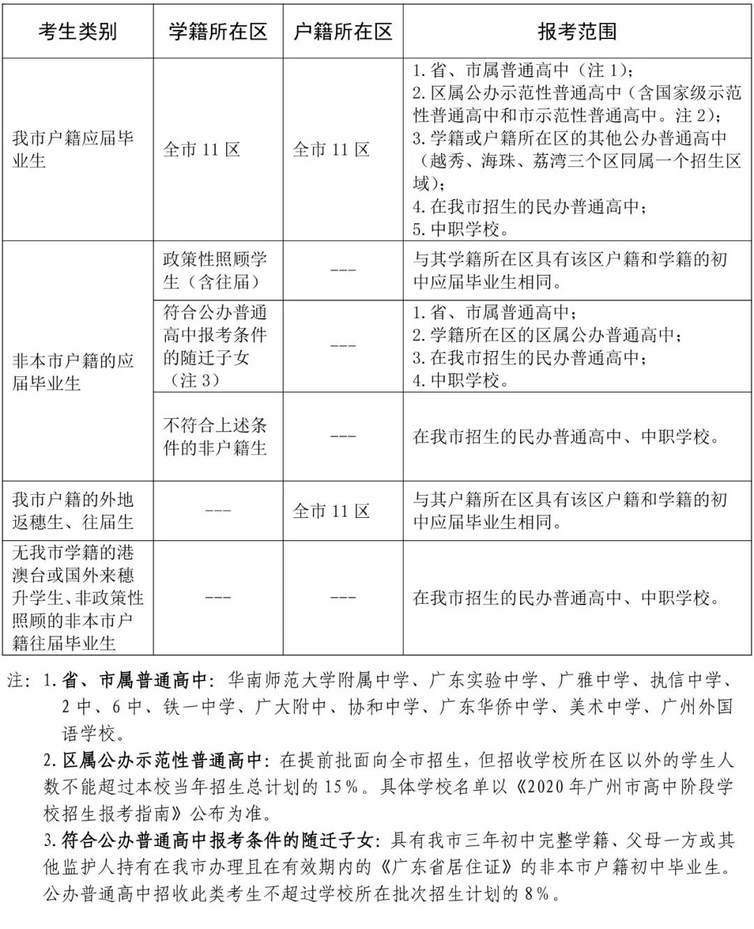
报考范畴

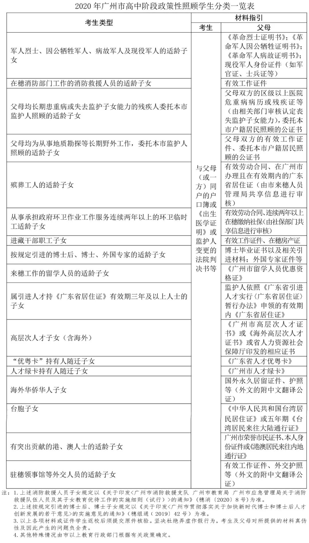
(一)经审核符合政策性照顾条件的非本市户籍毕业生(含往届,见问答二十六),报考范围与其学籍所在区具有该区户籍和学籍的初中应届毕业生相同。
(二)具有广州市三年初中完整学籍、父母一方或其他监护人持有在我市办理且在有效期内的《广东省居住证》的非本市户籍初中毕业生,可报考省、市属普通高中和学籍所在区的区属公办普通高中,及在广州市招生的民办普通高中、中职学校。公办普通高中招收此类学生不超过学校所在批次招生计划的8%。
(三)不符合上述两类条件的其他非本市户籍毕业生,可报考在广州市招生的民办普通高中和中职学校。
具有广州市户籍的外地返穗生、往届生的报考范围与其户籍所在地具有该区户籍和学籍的初中应届毕业生相同。
无广州市学籍的港澳台或国外来穗升学生,经审核批准可报名参加广州市中考的,可报考在广州市招生的民办普通高中和中职学校。
资格申请
凡欲申请政策性照顾学生、符合公办普通高中报考条件的随迁子女、跨区生、加分或优先录取考生、宏志生、体育、艺术特长生等升学资格的考生,须在中考服务平台资格申报栏目申报相应资格,并按要求上传审核材料,待返校复课后提交材料原件供报名点核验。
(一)政策性照顾学生:见问答二十六。
(二)符合公办普通高中条件的随迁子女:无须提交材料,根据市公安局、市来穗人员服务管理局通过数据交换的信息进行审核。
(三)跨区生:无须提交材料,根据市公安局提供的户籍信息进行审核。
(四)加分或优先录取考生:见问答二十七。
(五)宏志生:见问答三十八。
(六)体育、艺术特长生:见问答四十。
对申请政策性照顾学生、加分或优先录取考生、符合公办普通高中报考条件的随迁子女资格的考生,需先进行监护人身份审核。前期未采集父母身份证件或监护人身份核验未通过的考生,须上传父或母身份证件、相应亲子关系材料(如与父母或一方同户的户口簿、《出生医学证明》或监护人变更的法院判决书等),由报名点根据考生提供的证件材料在中考服务平台进行初审,区招考办复核。监护人身份核验通过后,方可进行相应资格审核。
2020年广州市公办示范性普通高中(含国家级示范性普通高中学校和市示范性普通高中学校,下同)将50%的招生计划直接分配到初中学校(简称“指标到校”,下同)。具有广州市户籍或符合政策性照顾条件、同一所学校三年完整初中学籍且在该校就读到毕业或从市外转学到本市并在转入初中学校就读到毕业的初中应届毕业生,可报考分配到本校的省、市属和本区的区属公办示范性普通高中指标计划。
可以。
根据《广州市教育局印发<关于2019年至2020年示范性普通高中学校部分招生指标直接分配到初中学校的实施办法>的通知》(穗教规字〔2018〕7号)规定,指标到校的送生学校为全市11个区的初中学校,含民办学校,不含特殊学校。省、市属学校初中部按属地管理原则,在毕业生学籍所在区参与指标分配。
不需要。
指标生报考资格不需考生申报,系统将直接呈现有关的资格信息和审核状态,考生可实时查阅。如有异议,考生可直接向初中学校反映。
有广州市学籍与户籍的应届生,但户籍与学籍不在同一个区,选择回户籍所在区升学的,称为“跨区生”。例如某考生学籍在越秀区、户籍在从化区,可选择按学籍区即越秀区报考,或选择按户籍区即从化区报考,选择按户籍从化区报考即为跨区生。欲回户籍所在区升学的考生,须在中考服务平台申请跨区生资格,由市招考办根据市公安局提供的户籍信息进行审核。
不能。
无论考生是否跨区,符合指标生报考资格的,都只能报考学籍所在学校分得的指标计划。
不需要。
办理了跨区手续的跨区生,系统会自动设定升学范围为户籍所在区,其报名、考试、志愿填报仍在学籍学校进行,不需回户籍所在区办理。

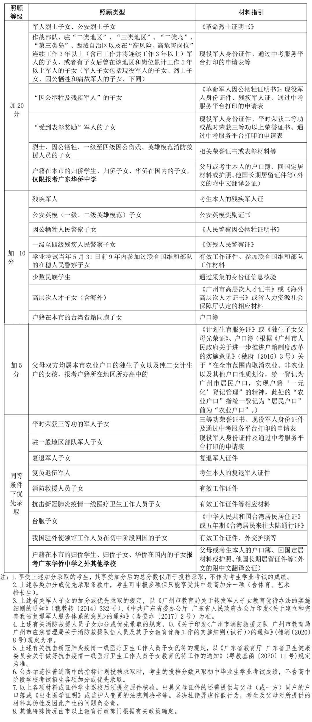
2020年广州市高中阶段学校考试招生加分或优先录取考生分类一览表

复退军人子女的资格审核,由报名点初审,区招考办复审。
根据广东省人民政府侨务办公室的相关文件规定,“三侨生”是指考生本人是归侨青年或归侨子女或华侨在国内的子女。归侨的孙子女、外孙子女,华侨在国内的孙子女、外孙子女,港澳同胞的子女不属“三侨生”范围。
根据《广东省教育厅 广东省卫生健康委员会关于做好抗击疫情一线医疗卫生工作人员子女教育优待工作的通知》(粤教基函〔2020〕11号)规定,获得嘉奖以上表彰或奖励的,或在本地定点医院参与救治新冠肺炎患者的,或赴湖北等国内外疫情高发地区执行抗击疫情任务的医疗卫生工作人员,原则上其每名子女在2020年-2022年享受一次入学升学优待;表现特别突出的一线医疗卫生工作人员,各地可视情延长优待时间。
随迁子女父母至少一方必须持有在广州市办理且在有效期内的《广东省居住证》。审核期间居住证在有效期内即予以认可。
具有广州市3年初中完整学籍的应届毕业生,予以认定。
不可以。
往届随迁子女只可报考在广州市招生的民办普通高中和中等职业学校。
不可以。
报考公办普通高中的条件必须由非广州户籍的一方提供。
不可以。
考生将户口迁入广州市后可报考广州市公办普通高中,否则只可报考在广州市招生的民办普通高中和中等职业学校。
不符合报考公办普通高中条件的随迁子女可以在广州市继续升学,可报考在广州市招生的民办普通高中、中等职业学校。
需要。
如考生政策性照顾学生资格审核未通过,需在规定时间内重新登录系统在资格申报-非户籍生升学资格栏目,选择“符合公办普通高中报考条件的随迁子女”选项进行申报。不重新申报的不纳入符合公办普通高中报考条件的随迁子女资格审核。
家庭贫困的考生可在网上申报宏志生资格,准确填写相关扶贫证件信息。持广州市各级民政部门或市总工会发放的《广州市城乡居民最低生活保障证》、《广州市低收入困难家庭证》、《特困人员救助供养证》、《广州市工会特困职工证》等各类有效证件之一的考生,其宏志生资格由市招考办共享相关职能部门数据进行审核。持本省外市扶贫证件的考生宏志生资格,由各报名点根据考生提供的材料在中考服务平台进行初审,提交区招考办复核。
根据相关学校招收宏志生规定,符合宏志生资格的考生,报考普通高中学校宏志生被录取后,可享受免学杂费等相应资助,具体招生学校以《2020年广州市高中阶段学校招生报考指南》(另行印发)公布为准,资助标准以相应学校解释为准。
申请体育、艺术特长生资格的考生可在网上报名时提出申请,填写获奖信息。届时按照市教育局有关招收体育、艺术特长生文件要求进行项目申报、资格审核以及参加学校组织的测试。
考生可登录中考服务平台个人信箱或关注“广州招考”微信公众号查询各类资格审核结果,审核结果也将以短信方式告知考生。
如对资格审核结果有异议,考生应根据审核不通过原因,及时补充或更新相关材料,提交报名点申请复审。
咨询指引


考生可访问广州市招生考试委员会办公室官方网站“广州招考网”(http://gzzk.gz.gov.cn/),关注“广州招考”官方微信(gzszkb)、微博(@广州招考),及时获取广州市中考工作最新安排及信息。
编辑:Milly