其中,2019年度广东省科学技术突出贡献奖的获奖者分别为:中国工程院院士、亚太材料科学院院士、华南理工大学教授王迎军;中国工程院院士,国内外著名海洋生态工程专家,中科院南海海洋研究所所长、研究员张偲。

微信图片_20200221225906

王迎军
(华南理工大学教授)
中国工程院院士、亚太材料科学院院士
王迎军院士从事生物材料研究与工程化工作35年。骨、齿科材料、血液净化材料及眼科材料等研究方面取得多项原创性成果。她发明的个性化精准修复成套技术应用于临床,降低手术难度,提高修复精准度,使很多复杂难治病症得到治疗。

张偲
(中国科学院南海海洋研究所所长、研究员)
中国工程院院士,国内外著名海洋生态工程专家
张偲院士投身海洋事业近40年,在广东耕耘30多年。他积极推动热带海洋生态工程技术在广东落地应用,为广东海洋科技赶超全国作出巨大贡献。张偲始终活跃在科研第一线,不断涌现新思想,提出“海洋透镜”新理念,体现了他的执着和创新思维。
此外,授予伯纳德·莫涅、拉吉夫·库马尔·瓦西里、迪拉克·普利亚达莎纳·多瓦姆佩·加马格、马提亚斯·杜雷尔4名专家科技合作奖。
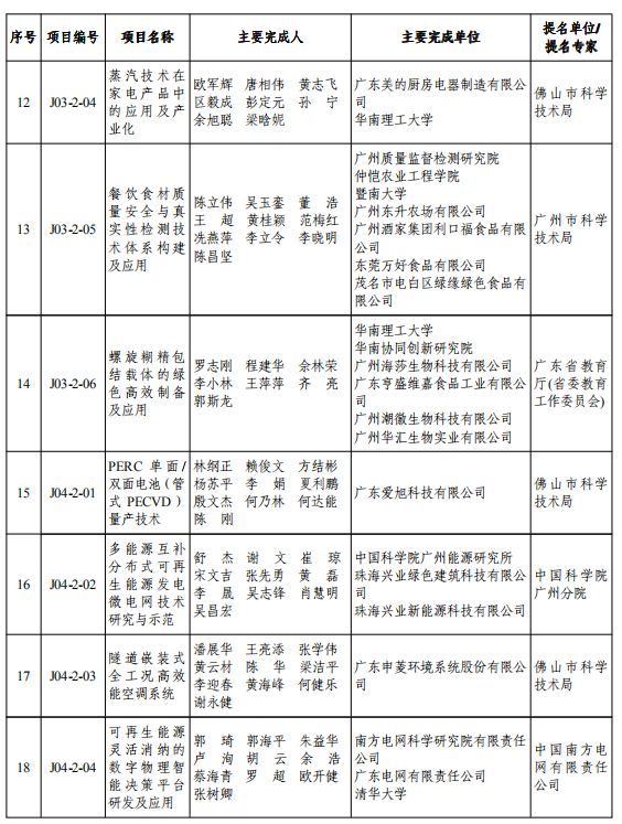
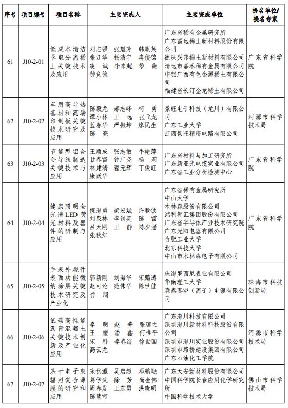
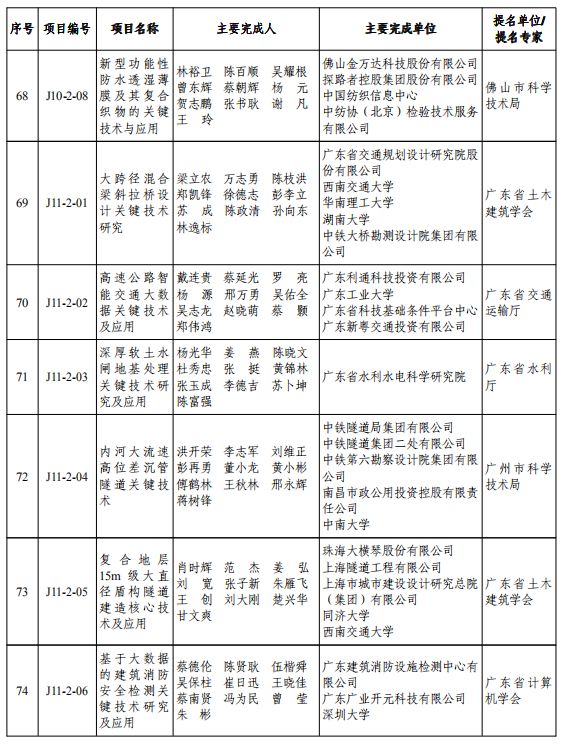
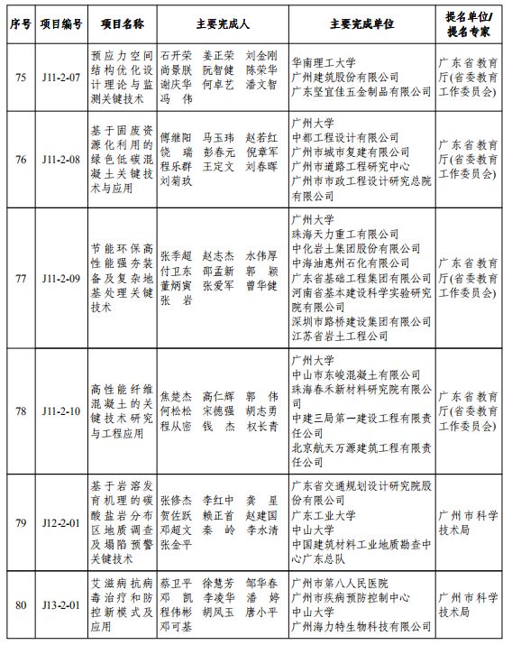
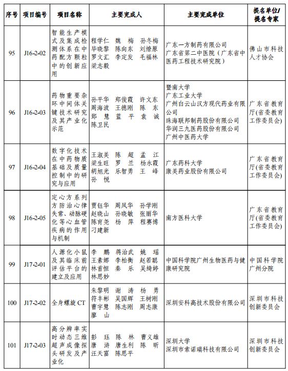
获奖项目名单如下
↓↓↓





























广州日报全媒体文字记者 方晴
广州日报全媒体图片记者方晴 高鹤涛 庄小龙
广州日报全媒体编辑 吴一钒、赵小满