昨日,广州市南沙区发布来穗人员随迁子女接受义务教育工作实施细则(征求意见稿),文中就市民所关心的学位等问题做了一一回复,明确表示来穗人员在南沙区连续居住满5年, 并在广州市依法连续缴纳社会保险费(其中一个险种)满5年、 有稳定职业、 符合计划生育政策条件的, 其随迁子女可以参与第一批投档。
细则对于“来穗人员随迁子女”这一概念做出详细解释,指持有在广州市办理《广东省居住证》连续满 1 年,并在广州市内具有稳定职业、稳定住所、且依法缴纳社会保险的非广州市户籍人员的非广州市户籍适龄入学子女。来穗人员随迁子女(以下简称“随迁子女”)年满 6 周岁且尚未入学(至申请入学当年 8 月 31 日止)要求入读南沙区公办学校和南沙区政府补贴的民办学校小学一年级,或应届小学毕业要求升读南沙区公办学校和南沙区政府补贴的民办学校初中一年级的,适用该细则。7周岁以上尚未入学的随迁子女凭户籍所在地教育主管部门批准的延缓入学材料在规定的时间前往区教育局现场审核和报名。

南沙区教育局在保证完成广州市户籍地段生、统筹生和符合市、区政策性照顾借读条件规定的学生的招生任务前提下,以持有在广州市办理《广东省居住证》连续满 1 年的来穗人员适龄随迁子女申请入读小学一年级和初中一年级的人数为计算基数,以南沙区公办小学和公办初中(含政府补贴的民办学校)为主统筹安排学位。
满足条件的随迁子女按照以下方式申请南沙区公办学校和南沙区政府补贴的民办学校小学一年级或初中一年级学位。
1. 统筹安排学位:
来穗人员在南沙区连续居住满5年, 并在广州市依法连续缴纳社会保险费(其中一个险种)满5年、 有稳定职业、 符合计划生育政策条件的, 其随迁子女可以参与第一批投档。
2.积分制入学:
(1) 参加第一批投档但未被录取的随迁子女及不符合统筹安排学位条件但持有在我市办理《广东省居住证》 连续满1年来穗人员的随迁子女可参加第二批投档录取。
(2)上述两批投档录取完成后,如学校公布的随迁子女招生计划仍未录满, 则符合第二批投档条件但未被投档录取的随迁子女可参加补录。
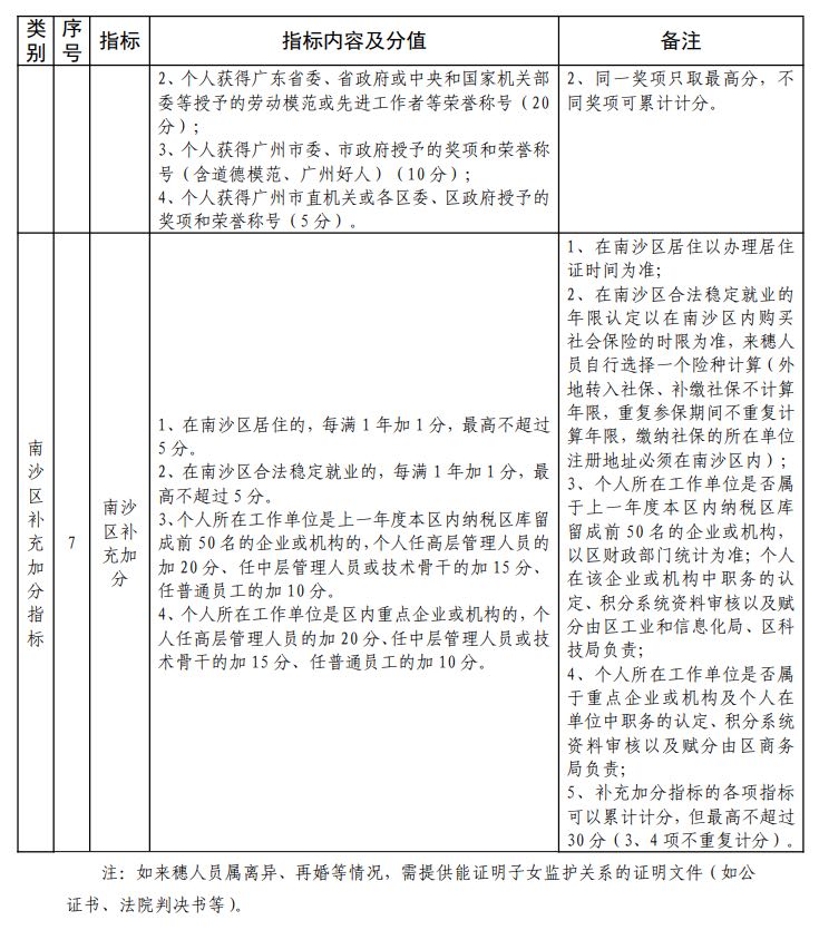
积分申请方面,入学申请人为其随迁子女申请入读本区义务教育南沙区公办学校和南沙区政府补贴的民办学校小学一年级或初中一年级的, 在“广州市来穗人员积分制服务管理信息系统” 和“广州市南沙区来穗人员随迁子女入学系统” 进行来穗人员积分申请。申请人的入学积分为广州市积分和南沙区补充加分的分值之和。
志愿填报方面,入学申请人可在“广州市南沙区来穗人员随迁子女入学系统” 自主选择居住地或工作地所属片区内的学校为其随迁子女填报志愿, 其中南沙街、 黄阁镇、 龙穴街为一个片区;万顷沙镇、 珠江街为一个片区, 其他镇、 街各为一个片区。
投档录取方面,录取原则为“排序优先, 遵从志愿”,即先按来穗人员排序情况从高到低检索, 再按填报的学校志愿顺序依次逐个检索投档录取。填报志愿分为“第一批投档” 及“第二批投档” 两个批次,每批次学校志愿数不多于 3 个。投档分两批先后独立进行, 已被投档录取的学生不得再参加后续批次投档。第一批投档或积分相同的第二批投档, 依次按来穗人员在我市办理《广东省居住证》 的时间、 在本市购买社保时间长短进行排序, 若排序仍相同, 由系统随机进行排序。
投档结束后, 南沙区教育局向社会公示各学校的投档情况, 公示期为 3 天。申请人可通过“广州市南沙区来穗人员随迁子女入学系统” 自行查阅录取结果, 如对结果有异议, 可自结果公布之日起5天内, 以书面形式向南沙区教育局提出异议。区教育局在收到异议之日起10天内进行复核,并书面答复申请人。本细则关于来穗人员条件的各项时限要求, 按照《广州市来穗人员服务管理局关于印发<广州市来穗人员积分制服务管理规定实施细则(试行)>的通知》(穗来穗规字〔2018〕2 号) 执行, 其中连续居住、 连续缴纳社保时限均按照上述文件规定的计算时间点往前推算。
广州日报全媒体文字记者 耿旭静、董业衡
广州日报全媒体图片记者 耿旭静、董业衡
广州日报全媒体编辑 罗嘉妮