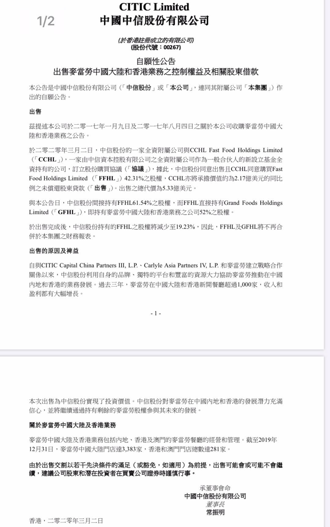
昨日(2日)夜间,麦当劳中国大股东中信股份(0267.HK)在港交所发布公告披露,其全资附属公司今天与中信资本控股有限公司(简称“中信资本”)旗下基金持有的公司CCHL Fast Food Holdings Limited (简称CCHL)签署了购买协议,中信股份同意出售且CCHL同意购买Fast Food Holdings Limited(简称FFHL)42.31%的股权。
今天,麦当劳中国回应广州日报采访时称,“我们很高兴竞标顺利完成。今后,各股东将继续紧密合作,推动麦当劳在中国内地的高速发展。”


广州日报全媒体文字记者:曾繁莹
广州日报全媒体图片记者:曾繁莹
广州日报全媒体编辑:钟达文