岭南的秋天同样繁花似锦,美不胜收。这边2019簕杜鹃花展还在堆香簇锦,那边2019黄花文化节又来争芳斗艳。这个周末有趣的事情太多,全家出动去观花,去赏画,还要记得拿出手机来预约下周一开秀的2019广州国际灯光节哦!
2019广州黄花文化节
时间:11月15日-11月29日
地点:黄花岗公园
交通指引:地铁6号线黄花岗站B口出
虽然菊花并不都是黄色的,但黄花却是菊花的别称。提到黄花,广州人一定会想到“黄花岗”,岭南的深秋,黄花正当季,从今天开始,为期15天的2019广州黄花文化节在黄花岗公园开展,近三万盆菊花精品和两组大型菊花造景等你来撩。




本届黄花文化节以“锦绣华章70载”为主题,活动内容包括花事展览、书画展览和艺术插花展等7个部分。其中,花事展览部分由近三万盆大立菊、悬崖菊、塔菊、菊树、品种菊等菊花精品以及大型菊花造景布置而成,布展面积达5000平方米。
2019中国国际儿童电影展
11月14日晚,2019中国国际儿童电影展开幕式在广州塔举行,标志着为期5天的影展正式启动。12家影院、24场主创见面会、114场放映,一场儿童优秀电影的饕餮大餐为市民奉上。本届电影展共征集了来自近30个国家和地区的146部中外优秀儿童电影参展,展映作品涵盖故事片、动画片、纪录片等片种,涉及亲子家庭关系、女性成长、运动、自然环保等主题,其中不乏在中外国际电影节上亮相或获奖的优秀作品。

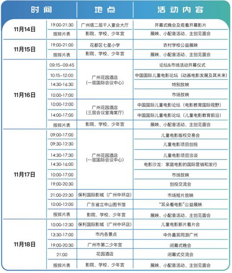
儿童电影展日程安排。主办方提供
记者从主办方公布的展映影片排片表上看到,本次影展公众放映将在广州的12家影院举行:星汇电影城、五月花电影城、百老汇影城(凯德店)、中影国际影城(太阳新天地店)、UA西城都荟电影城、UA花城汇电影城、UA东方宝泰电影城、保利国际影城(中环店)、中影凤凰影城(同和店)、中影乐佳影城、中都影城(保利克洛维店)、中影南方国际影城流花店。

开幕式上小演员的精彩演出。信息时报记者胡瀛斌 摄
2019品乐黄埔——广州杂技团专场演出
时间:11月15日-29日
享誉国内外的广州杂技团空降黄埔!提到广州杂技团忍不住要竖起大拇指,高超的技艺、绝妙的表演,拿奖简直拿到手软!


5场超高大上的视听盛宴,黄埔区文化馆为各位街坊邻居安排上了!赶紧看看演出排期:

2019年二沙岛户外音乐季
时间:10月13日至12月14日周末举办
地点:星海音乐厅户外草坪
你在户外听过音乐会吗?“二沙岛户外音乐季”精彩在继续。11月16日(星期六下午4:00-5:20),广东舞蹈戏剧职业学院为市民带来高质量的广东音乐,现场有1000个座位免费提供哦!
观众可提前一小时到场地的入口处直接领取纸质门票,也可提前通过“广州越秀发布”“广州越秀文体”“网演”官方微信公众号抢票。没能获得入场券的市民也可以在草坪外感受音乐会的精彩演出。

ACTION广东美术馆2019收藏童年系列展
展期:2019年11月5日—11月29日
展览地点:广东美术馆
24组近万件作品,涵盖绘画、雕塑、装置、动画、影像、新媒介等多种艺术形式,由近4000位少儿共同参与创作!除了有众多充满奇思妙想的童趣作品外,还有许多精彩的互动环节与互动作品展示空间:例如,启发儿童通过运动去感知自身身体变化的“跳跳区”“感知区”和“记录区”;激发少儿好奇心,吸引其去观察甚至亲身进入的半封闭式艺术展示空间等。又例如通过纸雕作品呈现出来的梦幻般的光影空间《盛放光影》,聚焦宇宙探索的尤如置身星际般的《时空幻境》等。

大道撷微——梁世雄手稿展
时间:11月11日 - 12月10日
地点:广州美术学院大学城校区中国画学院“岭南中国画实验教学中心
70余册速写和水墨写生册页,跨越了60至90年代,生动地记录了原广州美术学院教授、中国画系主任梁世雄丰富的生活感受。梁世雄是广州美术学院最早的毕业生,也是第一批留校任教的教学骨干和领导。此次“手稿展”展出其手稿作品包括人物画、山水画、花鸟画等。手稿多是写生局部,或者是同一个绘画对象的不同表现形式,甚至是寥寥几笔勾勒的形象,手稿步骤痕迹明显,研究性强,时代气息浓。

书适生活:书香中的东方韵味
展出时间:11月15日- 11月30日
活动地点:广州购书中心6楼高地文化空间(广州天河路123号6楼)
金城笔下抚琴的温婉女子,陆梅笔下惬意乘凉的女性,谢晓冰描画的女子唱戏的妩媚身姿,杜若描绘的女子身着的东方元素服饰……一幅幅舒适的生活图景在艺术家的笔下展开,秀丽的东方元素在其中展现得淋漓尽致。
广购25年书香环绕,其中蕴含的东方韵味更是寓意无穷。被舒心的好书环绕,与金城、陆梅、谢晓冰、杜若四位艺术家富有东方韵味的作品相伴。或信手翻阅几页好书,或细细品味美好作品,都是意趣。

【知粤讲堂】第21讲:粤语与文字
时间:11月16日14:30-16:30
地点:广州图书馆负一层2号报告厅
(公益讲座,无需报名,座位先到先得)
“镬”与 wok,嬲、姣、甩……粤方言字的来源和造字方式有哪些?穗港人和海外华人如何用汉字翻译外国字词?您是否知道某些外国文字实际上是粤语的音译字?足迹遍布美、加、英、法和东南亚的文学博士丘学强,为你一一解读粤语与文字之趣。

《茶经》可以这样读?周日得闲来饮茶!
时间:11月17日(周日)15:00-17:00
地点:广州购书中心天河店二楼活动区
中国是茶叶的故乡,而《茶经》是当之无愧的茶之初考究著作,自它起才有了真正的“茶的律则”。从生食羹饮,到唐煮宋点明泡,再到“技进乎艺,艺进乎道”的哲学境界,茶承载着中华文化的传承与变迁。
11月17日(周日),中国茶叶博物馆前馆长王建荣将做客广州购书中心,来一场《陆羽茶经》品读体验会!现场还可观摩茶席茶艺表演,现场品饮。
倾听岭南画派的前世今生
活动时间:11月19日下午3:00
活动地点:广州市文化馆一楼讲座厅 (海珠区艺苑路47号)
报名时间:即日起至11月19日上午10:00止
报名人数:在“广州市文化馆”订阅号报名,名额80人,报完即止
一笔一划,描绘四时景色,一挥一洒,展现岭南风采。“岭南画派”是20世纪初崛起于中国现代画坛的中国画流派,与京津画派、上海画派三足鼎立,与粤剧、广东音乐并称为“广府三秀”。11月19日下午,广州市文化馆“百姓学堂”全民艺术普及系列讲座将特邀广州市美术家协会副主席、岭南画派纪念馆副馆长黎日晁为大家讲述岭南画派的前世今生,让我们在妙笔丹青中领略岭南风采!

广东省立中山图书馆“你悦读,我采购”活动
时间:11月-12月每逢周末
地点:广州购书中心(六楼办理借阅手续)、广州市新华书店北京路店(一楼办理借阅手续)
咨询电话:020-81162738(周一至周五8:30-17:30)
“你悦读,我采购”活动为大家提供了可在书店免费借新书的便利。读者在书店现场选择心仪的图书,使用广东省立中山图书馆微信公众号中的“我要查询→你悦读我采购查询”扫描图书背面ISBN码,如提示“恭喜您,该书可参加活动”,即可将书拿到指定地点请工作人员办理加工借阅手续。新书办完手续后均可借回家,到期前归还到图书馆即可。

温馨提示:
1.无读者卡的读者可凭身份证使用自助办证机现场办证;有读者卡但卡已借满、有逾期未还图书或逾期欠款的,敬请提前到图书馆服务台处理才可参加活动。
2.选书范围不包括以下类型:单册定价高于200元、外文原版图书、港台图书、小学至高中阶段的教材、教学参考书与学生参考书、挂图、活页读本、少于14页图书、贴纸图书、涂色图书、试卷习题集。
3.还书请务必到图书馆二楼人工柜台,不能使用自助还书机归还。
身边的易经思维——《易经故事》新书分享会
时间:11月16日15:00-16:40
地点:广州购书中心二楼活动区
《易经》对中国传统文化的影响巨大,历代儒家、道家、兵家、医家、农家、法家、杂家等无不将它的思想收纳于其理论思想之中。从古至今,人们对《易经》的研究从未间断,对它的探索也从未停止。本周六,易学研究专家王建平先生将做客广州购书中心,通过一个个成语故事深入浅出地为我们揭示身边的易经思维,带领我们探索《易经》的奥秘。
纸上扬帆——制作拓片
时间11月16日 19:00-20:30
地点:西汉南越王博物馆一楼多功能游客中心
(亲子活动,适合7岁以上的新会员)
南越国的南边,是宽阔的南海,大海广袤无垠延伸至遥远的彼方,海的那一头有什么呢?在南越国时期,人们便已拥有卓越的造船技艺及航海能力,他们扬帆起航,乘风破浪,探索未知的世界。船纹铜提桶静静地被放置在展柜中,而它外壁上“羽人船纹”的纹饰不仅反映了越人水上祭祀活动,仿佛也为我们展现出当时船队航行于海上时那声势浩大的场面。南越王宫的老师们指导小朋友们亲手来拓印这个纹饰。
需要注意的是,南越王博物馆南越工坊公教活动是需要注册成为会员才能报名参加的哦!放心,一切免费,点开“西汉南越王博物馆”微信公号登录南越工坊系统,即可免费注册成为南越工坊会员。

“杨之光杯”青少年创意美术双年展公开征稿
由广东省美术家协会少儿美术艺术委员会、广东省杨之光艺术教育基金会联合主办的“第四届‘杨之光杯’全国青少年创意美术双年展”将于明年4月在广州美术学院美术馆举行,现正向全国公开征稿。大展活动评选分三个年龄组进行,3~18岁小朋友和青少年均可来挑战!
本届主题确定为“非遗所思”。参选作品必须为作者原创,每人限传送一幅代表作,评审委员会专家评委将在入选作品终审中,评出40个最佳作品。本届双年展完全为公益性质,不收取报名费以及其它任何费用。

2019广州茶博会
时间:11月21日—11月25日
地点:广交会展馆C区
2019广州茶博会将于11月21日—11月25日在广交会展馆C区举行,展会规模80000平方米,设八大主题展馆,有来自全国20多个省(市、自治区)及港澳台地区,以及韩国、日本、马来西亚、斯里兰卡等国家和地区上千家优质品牌企业参展。展会期间,不仅有众多的名优茶新品发布,还将举办数十场“无界茶会”,以及“媒眼看国茶”“创新中国茶年度论坛”“国茶大讲堂”等系列主题活动。与此同时,“2019全国名优茶质量竞赛”和“广东省茶艺师职业技能大赛”两大重头赛事,将在展会现场设“擂台”。
统筹 冯钰
记者 冯钰 陈川 徐毅儿
编辑:Milly